Warning:
JavaScript is turned OFF. None of the links on this page will work until it is reactivated.
If you need help turning JavaScript On, click here.
The Concept Map you are trying to access has information related to:
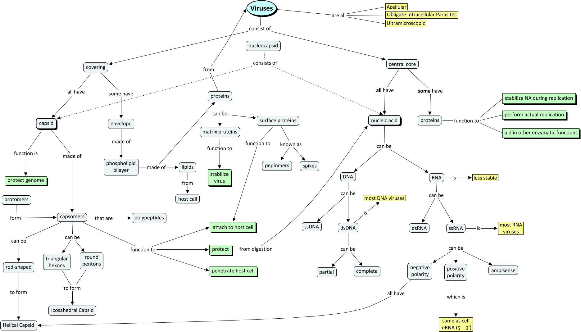
Virus Characteristics, round pentons to form Icosahedral Capsid, ssRNA can be negative polarity, nucleic acid can be DNA, dsDNA is most DNA viruses, matrix proteins function to stabilize virus, capsid made of capsomers, central core some have proteins, capsid function is protect genome, capsomers can be triangular hexons, surface proteins function to attach to host cell