Warning:
JavaScript is turned OFF. None of the links on this page will work until it is reactivated.
If you need help turning JavaScript On, click here.
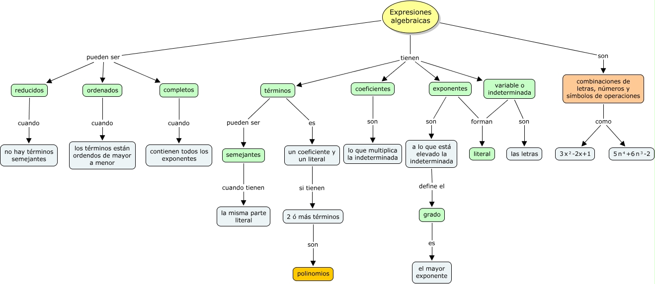
Este Cmap, tiene información relacionada con: Expresiones algebraicas, variable o indeterminada son las letras, completos cuando contienen todos los exponentes, Expresiones algebraicas tienen variable o indeterminada, exponentes son a lo que está elevado la indeterminada, exponentes forman literal, términos es un coeficiente y un literal, términos pueden ser semejantes, a lo que está elevado la indeterminada define el grado, Expresiones algebraicas pueden ser reducidos, un coeficiente y un literal si tienen 2 ó más términos, Expresiones algebraicas tienen exponentes, 2 ó más términos son polinomios, combinaciones de letras, números y símbolos de operaciones como <math xmlns="http://www.w3.org/1998/Math/MathML"> <mrow> <mtext> 5 </mtext> <mmultiscripts> <mtext> n </mtext> <none/> <mtext> 4 </mtext> </mmultiscripts> <mtext> +6 </mtext> <mmultiscripts> <mtext> n </mtext> <none/> <mtext> 3 </mtext> </mmultiscripts> <mtext> -2 </mtext> </mrow> </math>, grado es el mayor exponente, Expresiones algebraicas son combinaciones de letras, números y símbolos de operaciones, coeficientes son lo que multiplica la indeterminada, combinaciones de letras, números y símbolos de operaciones como <math xmlns="http://www.w3.org/1998/Math/MathML"> <mrow> <mtext> 3 </mtext> <mmultiscripts> <mtext> x </mtext> <none/> <mtext> 2 </mtext> </mmultiscripts> <mtext> -2x+1 </mtext> </mrow> </math>, ordenados cuando los términos están ordendos de mayor a menor, reducidos cuando no hay términos semejantes, variable o indeterminada forman literal