Warning:
JavaScript is turned OFF. None of the links on this page will work until it is reactivated.
If you need help turning JavaScript On, click here.
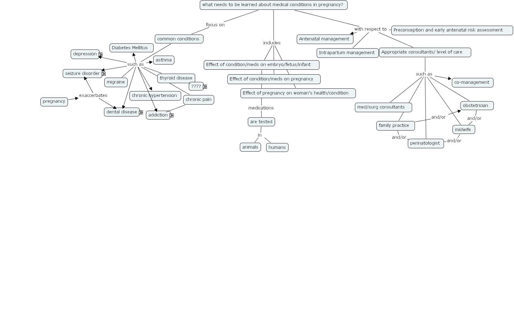
The Concept Map you are trying to access has information related to:
medical conditions in pregnancy, valproate, congenital defects, addiction, seizure disorder, hyperthyroid, hypothyroid, midwife , sucking difficulties, intrapartum management , risk, buprenorphine, migraine, birth defects, effect of pregnancy on woman�s health condition , opioids, chronic hypertension , worsen, chronic pain, improve, fetal death, treatment of choice in pregnancy , hp axis , codeine, oxycodone, depression, thyroid stimulating ig (tsi) , methimazole, morphine, congenital defects, preterm labor, preconception and early antenatal risk assessment , anticonvulsant treatment , dental disease, fentanyl, birth defects, withdrawal syndrome, tsi's, pcn, cocaine, safe in pregnancy, irritability, effect of condition meds on embryo fetus infant , depression, specific med???, pregnancy class c , tsh levels, not recommended by aap, neonatal withdrawal syndrome, treatment, are tested, pregnancy class d, limb reduction, ig, what needs to be learned about medical conditions in pregnancy? , benzodiazepines, treated, meperidine, ect, etoh, delivery, vigorous sucking, hypotonia, thyroid binding globulin, t4 (levothyroxine), seizures, humans, clonidine, pregnancy, euthyroid state, cardiac malformations, lethargy, xylocaine, t3 (liothyronine), safe, tricyclic antidepressants, asthma, breastfeeding, ????, stablize, pregnancy, fetal hypoxia, diarrhea vomiting, floppy infant syndrome, neonatal thyroid rebound storm , pre-existing, fetal alcohol syndrome, minimized, fetal demise, perinatologist , safe in pregnancy, infant sedation, ssri's, thyroid disease, pregnancy class d , single med???, seizure disorder, folic acid???, carbemazepine, pregnancy class b , co-management , hypoxia, treatment, ptu, tremors, cleft lip and palate, new, life threatening to woman, effect of condition meds on pregnancy , iugr, family practice , common conditions , rehab, postpartum depression, breastmilk, elevated thyroid levels , naltrexone, placenta, pregnancy, therapy, beta blocker, neonatal addiction, antenatal management , pregnancy class b, micrognathia, pregnancy, diabetes mellitus , appropriate consultants level of care , abruption, pain relievers, hypertonia, withdrawal syndrome, safe in pregnancy, fetal thyroid, dental disease, fluoxetine, obstetrician , t3 t4 levels, med surg consultants , addiction, treatment, seizures, animals, sertraline, medications, benzodiazepines, methadone