Warning:
JavaScript is turned OFF. None of the links on this page will work until it is reactivated.
If you need help turning JavaScript On, click here.
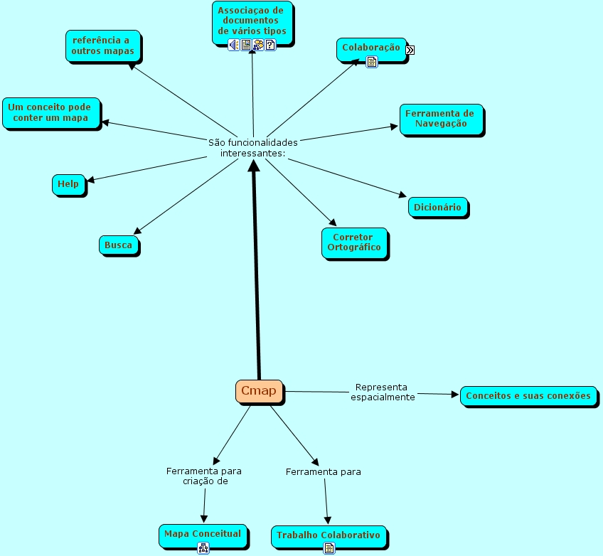
The Concept Map you are trying to access has information related to:
cmap2, busca, cmap, ferramenta de bate-papo (que podem ser gravados), conceitos e suas conex�es, colabora��o, dicion�rio, help, colabora��o, um conceito pode conter um mapa, trabalho colaborativo, associa�ao de documentos de v�rios tipos, corretor ortogr�fico, associa��o de lista de discuss�o , mapa conceitual, refer�ncia a outros mapas, ferramenta de navega��o