Warning:
JavaScript is turned OFF. None of the links on this page will work until it is reactivated.
If you need help turning JavaScript On, click here.
The Concept Map you are trying to access has information related to:
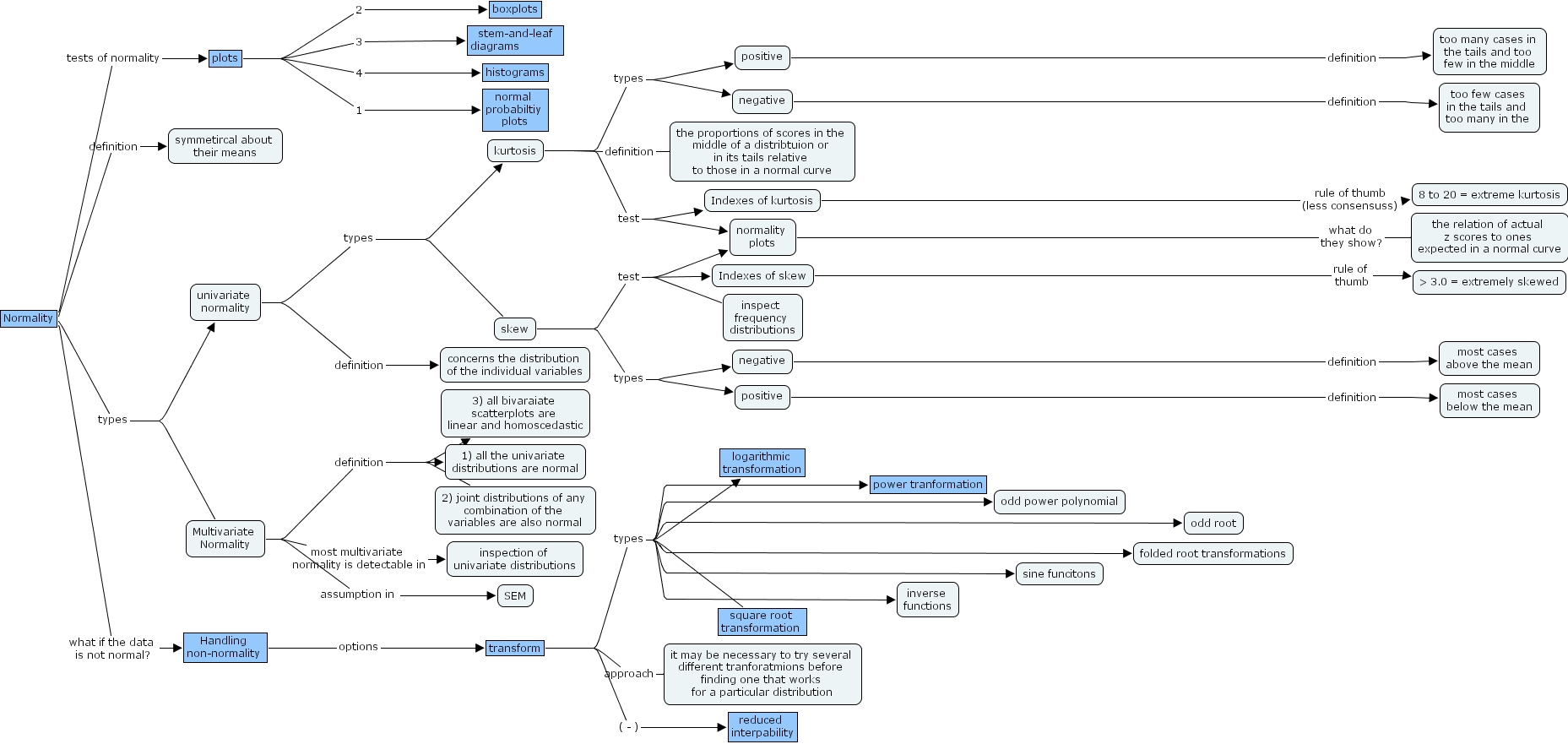
normality, transform, inspection of univariate distributions, histograms, plots, symmetircal about their means, inverse functions, power tranformation, positive, most cases above the mean, most cases below the mean, negative, odd power polynomial, normality plots, handling non-normality , sine funcitons, positive, folded root transformations, concerns the distribution of the individual variables, indexes of skew, reduced interpability, univariate normality, odd root, stem-and-leaf diagrams , normality, 8 to 20 = extreme kurtosis, logarithmic transformation, kurtosis, normal probabiltiy plots, sem, square root transformation , 3.0 = extremely skewed, inspect frequency distributions, too many cases in the tails and too few in the middle, too few cases in the tails and too many in the , boxplots, indexes of kurtosis, 3) all bivaraiate scatterplots are linear and homoscedastic, the relation of actual z scores to ones expected in a normal curve, negative, multivariate normality, the proportions of scores in the middle of a distribtuion or in its tails relative to those in a normal curve, skew, it may be necessary to try several different tranforatmions before finding one that works for a particular distribution, 2) joint distributions of any combination of the variables are also normal, 1) all the univariate distributions are normal