Warning:
JavaScript is turned OFF. None of the links on this page will work until it is reactivated.
If you need help turning JavaScript On, click here.
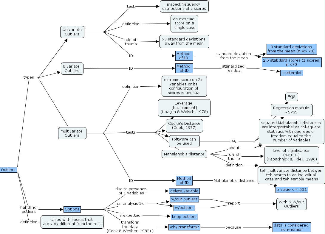
The Concept Map you are trying to access has information related to:
outliers, 2,5 stabdard scores (z scores) n 70, multivariate outliers, bivariate outliers, 3 standard deviations from the mean (n = 70) , eqs, method of id , w outliers, extreme score on 2 variables or its configuration of scores is unusual, regression module - spss, cases with socres that are very different from the rest, p value = .001, delete variable, teh multivariate distance betwen teh scores fo an indivdiual case and teh sample means, cooke's distance (cook, 1977), keep outliers, with & w out outliers, an extreme score on a single case, method of id, level of significance (p .001) (tabachnick & fidell, 1996), options, inspect frequency dstributions of z scores, univariate outliers, 3 standard deviations away from the mean, data is considered non-normal, mahalanobis distance, method of id, scatterplot, w out outliers, outliers, why transform?, leverage (hat element) (hoaglin & welsch, 1978), squared mahalanobis distances are interpretabel as chi-square statistics with degrees of freedom equal to the number of variables, software can be used