Warning:
JavaScript is turned OFF. None of the links on this page will work until it is reactivated.
If you need help turning JavaScript On, click here.
The Concept Map you are trying to access has information related to:
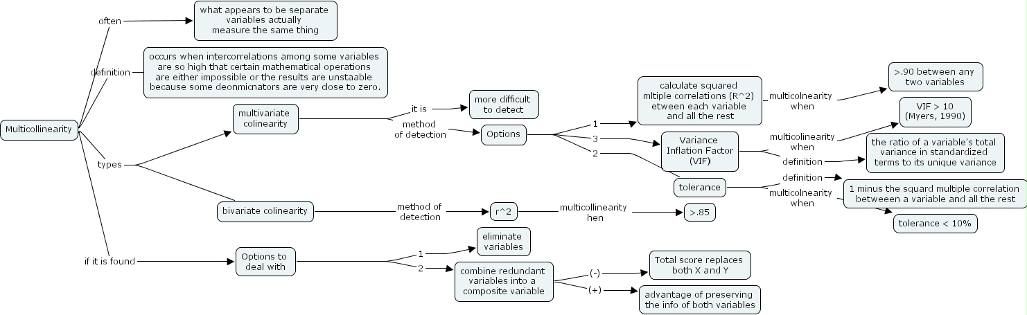
multicollinearity, 1 minus the squard multiple correlation betweeen a variable and all the rest, eliminate variables, bivariate colinearity, advantage of preserving the info of both variables, combine redundant variables into a composite variable, total score replaces both x and y, multivariate colinearity, multicollinearity, more difficult to detect, the ratio of a variable's total variance in standardized terms to its unique variance, options to deal with, vif 10 (myers, 1990), .90 between any two variables, tolerance, occurs when intercorrelations among some variables are so high that certain mathematical operations are either impossible or the results are unstaable because some deonmicnators are very close to zero., options, tolerance 10%, .85, r^2, what appears to be separate variables actually measure the same thing, calculate squared mltiple correlations (r^2) etween each variable and all the rest, variance inflation factor (vif)