Warning:
JavaScript is turned OFF. None of the links on this page will work until it is reactivated.
If you need help turning JavaScript On, click here.
The Concept Map you are trying to access has information related to:
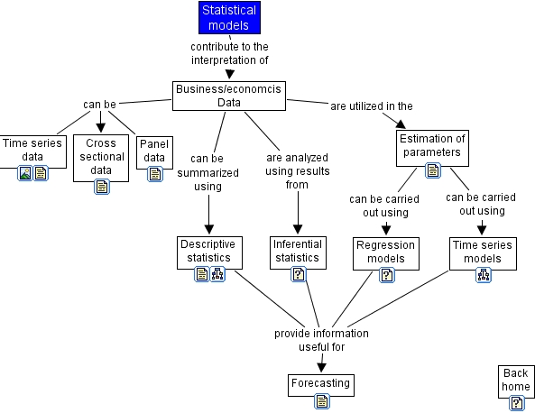
map 3, back home, descriptive statistics, panel data, statistical models, estimation of parameters, regression models, time series data, inferential statistics, cross sectional data, time series models, business economcis data, forecasting