Warning:
JavaScript is turned OFF. None of the links on this page will work until it is reactivated.
If you need help turning JavaScript On, click here.
The Concept Map you are trying to access has information related to:
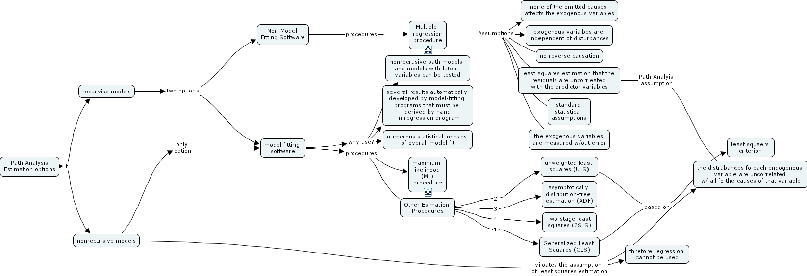
path analysis - estimation options - index, nonrecrusive path models and models with latent variables can be tested, the exogenous variables are measured w out error, path analysis estimation options, asymptotically distribution-free estimation (adf), standard statistical assumptions, two-stage least squares (2sls), other esimation procedures, no reverse causation, unweighted least squares (uls), least squares estimation that the residuals are uncorrleated with the predictor variables, non-model fitting software, several results automatically developed by model-fitting programs that must be derived by hand in regression program, exogenous varialbes are independent of disturbances, the distrubances fo each endogenous variable are uncorrelated w all fo the causes of that variable, nonrecursive models, multiple regression procedure, generalized least squares (gls), threfore regression cannot be used, least squaers criterion, numerous statistical indexes of overall model fit, none of the omitted causes affects the exogenous variables, maximum likelihood (ml) procedure, recurvise models, model fitting software