Warning:
JavaScript is turned OFF. None of the links on this page will work until it is reactivated.
If you need help turning JavaScript On, click here.
The Concept Map you are trying to access has information related to:
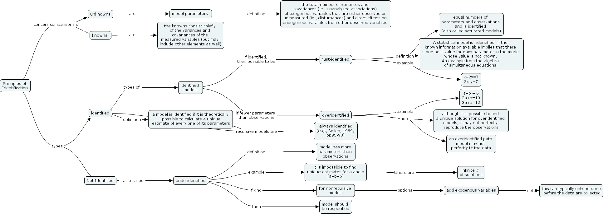
principles of identification, a model is identified if it is theoretically possible to calculate a unique estimate of every one of its parameters, always identified (e.g., bollen, 1989, pp95-98), identified, a b = 6 2a b=10 3a b=12, add exogenous variables, an overidentified path model may not perfectly fit the data, unknowns, it is impossible to find unique estimates for a and b (a b=6), identified models, for nonrecursive models, although it is possible to find a unique solution for overidentified models, it may not perfectly reproduce the observations, model parameters , equal numbers of parameters and observations and is identified (also called saturated models), the total number of variances and covariances (ie., unanalyzed associations) of exogenous variables that are either observed or unmeasured (ie., disturbances) and direct effects on endogenous varaibles from other observed variables , just-identified, model should be respecified, infinite of solutions, this can typically only be done before the data are collected, not identified, model has more parameters than observations, knowns , underidentified, overidentified, x 2y=7 3x-y=7, principles of identification, the knowns consist chiefly of the variances and covariances of the measured variables (but may include other elements as well), a statistical model is identified if the known information available implies that there is one best value for each parameter in the model whose value is not known. an example from the algebra of simultaneous equations