Warning:
JavaScript is turned OFF. None of the links on this page will work until it is reactivated.
If you need help turning JavaScript On, click here.
The Concept Map you are trying to access has information related to:
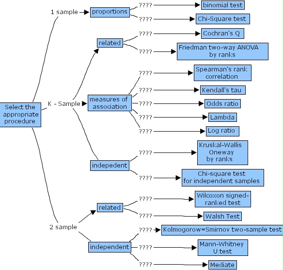
nonparametric statistics - select the appropriate procedure, proportions, measures of association, walsh test, independent, related, chi-square test , indepedent, cochran's q , log ratio , lambda, wilcoxon signed- ranked test, mann-whitney u test, friedman two-way anova by ranks, select the appropriate procedure, odds ratio, kolmogorow=smirnov two-sample test, binomial test, kendall's tau , related, kruskal-wallis oneway by ranks , spearman's rank correlation , chi-square test for independent samples , mediate