Warning:
JavaScript is turned OFF. None of the links on this page will work until it is reactivated.
If you need help turning JavaScript On, click here.
The Concept Map you are trying to access has information related to:
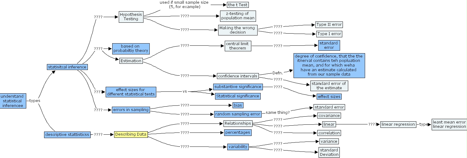
understand statistical inference, hypothesis testing, statistical significance, making the wrong decision, estimation, linear regression, effect sizes, bias, central limit theorem, substantive significance, random sampling error, standard error, errors in sampling, covariance, based on probabiltiy theory, effect sizes for different statistical tests, relationships, z-testing of population mean, standard error, standard deviation, type ii error, confidence intervals, statisitcal inference, describing data, linear, type i error, variability, standard error of the estimate, variance, correlation, the t test, least mean error linear regression, degree of confidence, that the the itnerval contains teh popluation mean, and for which weha have an estimate calculated from our sample data, understand statistical inferencee, percentages, descriptive stattisticss