Warning:
JavaScript is turned OFF. None of the links on this page will work until it is reactivated.
If you need help turning JavaScript On, click here.
The Concept Map you are trying to access has information related to:
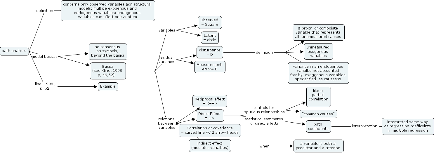
sem - path analysis, interpreted same way as regression coefficeints in multiple regression, no consensus on symbols, beyond the basics, correlation or covariance = curved line w 2 arrow heads, example, unmeasured exogenous variables, disturbance = d, latent = circle, common causes , reciprocal effect = == , basics (see kline, 1998 p, 49,52) , direct effect = -- , a proxy or compoiste variable that represents all unemeasured causes , concerns only boserved variables adn structural models multipe exogenous and endogenous variables endogenous variables can affect one anotehr, a variable is both a predictor and a criterion , observed = square, path coefficients, path analysis, measurement error= e, like a partial correlation , variance in an endogenous varialbe not accounted forr by exoggenous variables spedecified as causesby , indirect effect (mediator varialbes)