Warning:
JavaScript is turned OFF. None of the links on this page will work until it is reactivated.
If you need help turning JavaScript On, click here.
The Concept Map you are trying to access has information related to:
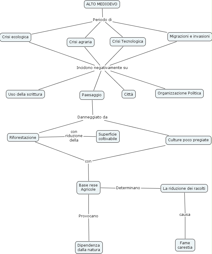
alto medioevo sk, migrazioni e invasioni, organizzazione politica, uso della scrittura, crisi ecologica, paesaggio, base rese agricole, citt�, fame carestia, riforestazione, crisi tecnologica, la riduzione dei racolti, crisi agraria, alto medioevo, culture poco pregiate, superficie coltivabile, dipendenza dalla natura