Warning:
JavaScript is turned OFF. None of the links on this page will work until it is reactivated.
If you need help turning JavaScript On, click here.
The Concept Map you are trying to access has information related to:
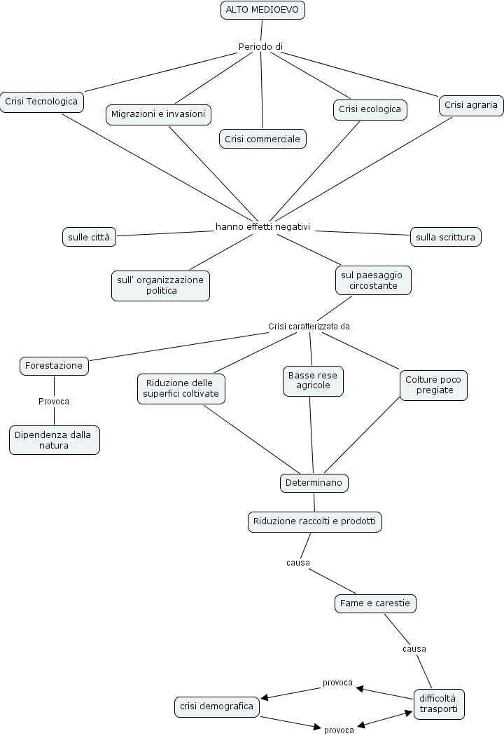
mappa micozzi giannini rossi, dipendenza dalla natura, migrazioni e invasioni, crisi tecnologica, crisi agraria, sull' organizzazione politica, sul paesaggio circostante, sulle citt�, determinano, crisi ecologica, difficolt� trasporti, sulla scrittura, basse rese agricole, alto medioevo, crisi commerciale, forestazione, crisi demografica, riduzione delle superfici coltivate, riduzione raccolti e prodotti, fame e carestie, colture poco pregiate