Warning:
JavaScript is turned OFF. None of the links on this page will work until it is reactivated.
If you need help turning JavaScript On, click here.
The Concept Map you are trying to access has information related to:
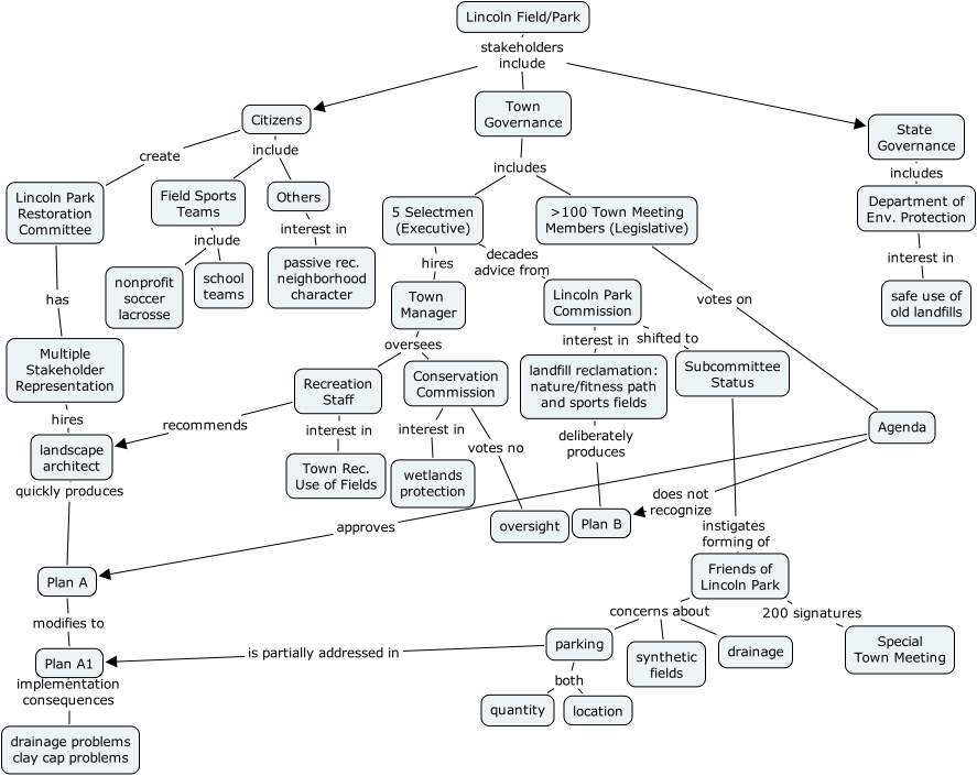
Field Sports Teams include school teams, Field Sports Teams include nonprofit soccer lacrosse, landscape architect quickly produces Plan A, Town Manager oversees Conservation Commission, Town Manager oversees Recreation Staff, landfill reclamation: nature/fitness path and sports fields deliberately produces Plan B, Citizens create Lincoln Park Restoration Committee, parking is partially addressed in Plan A1, State Governance includes Department of Env. Protection, parking both quantity, parking both location, Friends of Lincoln Park 200 signatures Special Town Meeting, 5 Selectmen (Executive) hires Town Manager, Department of Env. Protection interest in safe use of old landfills, >100 Town Meeting Members (Legislative) votes on Agenda, Plan A1 implementation consequences drainage problems clay cap problems, Lincoln Park Commission shifted to Subcommittee Status, Recreation Staff interest in Town Rec. Use of Fields, Agenda does not recognize Plan B, Friends of Lincoln Park concerns about drainage, Friends of Lincoln Park concerns about parking, Friends of Lincoln Park concerns about synthetic fields, Lincoln Park Restoration Committee has Multiple Stakeholder Representation, Conservation Commission interest in wetlands protection, Others interest in passive rec. neighborhood character, Lincoln Field/Park stakeholders include Citizens, Lincoln Field/Park stakeholders include Town Governance, Lincoln Field/Park stakeholders include State Governance, Multiple Stakeholder Representation hires landscape architect, Subcommittee Status instigates forming of Friends of Lincoln Park, 5 Selectmen (Executive) decades advice from Lincoln Park Commission, Agenda approves Plan A, Town Governance includes >100 Town Meeting Members (Legislative), Town Governance includes 5 Selectmen (Executive), Citizens include Field Sports Teams, Citizens include Others, Plan A modifies to Plan A1, Conservation Commission votes no oversight, Lincoln Park Commission interest in landfill reclamation: nature/fitness path and sports fields, Recreation Staff recommends landscape architect