Warning:
JavaScript is turned OFF. None of the links on this page will work until it is reactivated.
If you need help turning JavaScript On, click here.
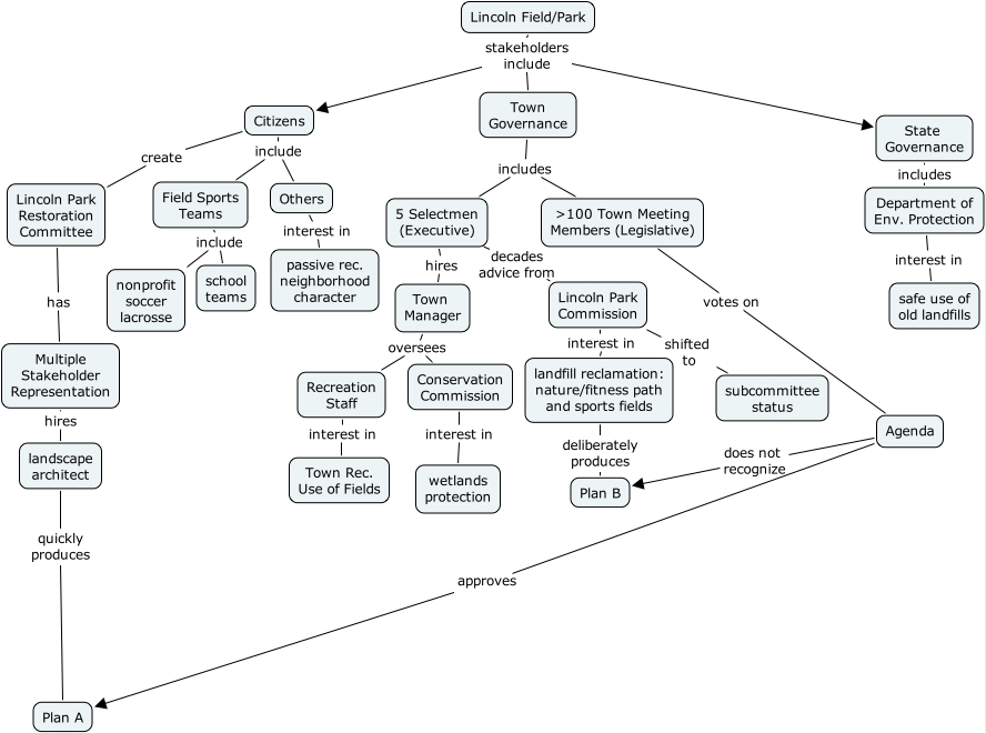
The Concept Map you are trying to access has information related to:
Department of Env. Protection interest in safe use of old landfills, Town Manager oversees Recreation Staff, Town Manager oversees Conservation Commission, Agenda does not recognize Plan B, 5 Selectmen (Executive) hires Town Manager, >100 Town Meeting Members (Legislative) votes on Agenda, landfill reclamation: nature/fitness path and sports fields deliberately produces Plan B, Lincoln Park Commission shifted to subcommittee status, Citizens include Others, Citizens include Field Sports Teams, Town Governance includes 5 Selectmen (Executive), Town Governance includes >100 Town Meeting Members (Legislative), Agenda approves Plan A, 5 Selectmen (Executive) decades advice from Lincoln Park Commission, Conservation Commission interest in wetlands protection, landscape architect quickly produces Plan A, Multiple Stakeholder Representation hires landscape architect, Lincoln Park Commission interest in landfill reclamation: nature/fitness path and sports fields, Field Sports Teams include nonprofit soccer lacrosse, Field Sports Teams include school teams, State Governance includes Department of Env. Protection, Recreation Staff interest in Town Rec. Use of Fields, Others interest in passive rec. neighborhood character, Citizens create Lincoln Park Restoration Committee, Lincoln Park Restoration Committee has Multiple Stakeholder Representation, Lincoln Field/Park stakeholders include Town Governance, Lincoln Field/Park stakeholders include Citizens, Lincoln Field/Park stakeholders include State Governance