Warning:
JavaScript is turned OFF. None of the links on this page will work until it is reactivated.
If you need help turning JavaScript On, click here.
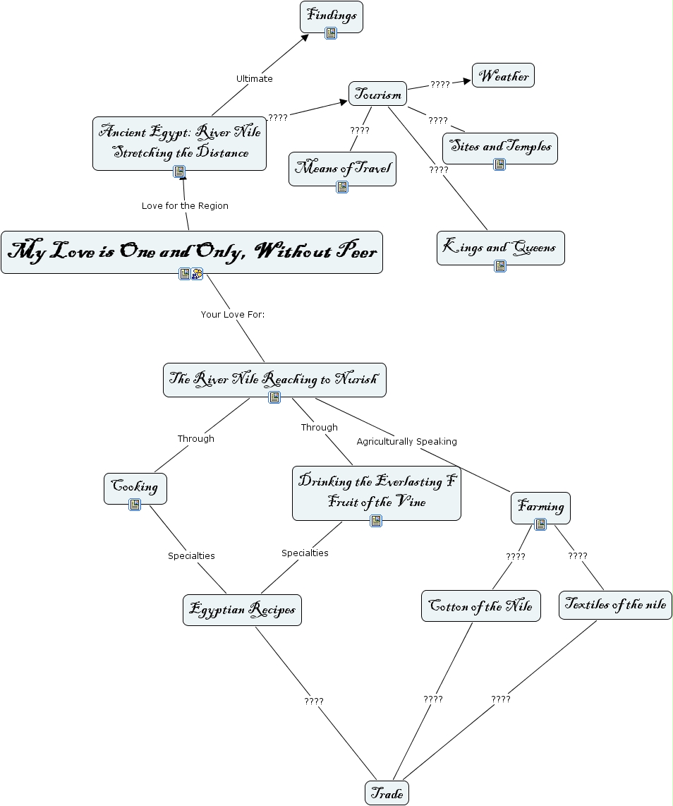
The Concept Map you are trying to access has information related to:
egypt, trade, kings and queens , weather, findings, cooking , my love is one and only, without peer, cotton of the nile , sites and temples, egyptian recipes, the river nile reaching to nurish , means of travel, textiles of the nile, tourism, farming, drinking the everlasting f fruit of the vine, ancient egypt river nile stretching the distance