Warning:
JavaScript is turned OFF. None of the links on this page will work until it is reactivated.
If you need help turning JavaScript On, click here.
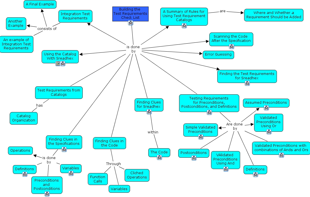
The Concept Map you are trying to access has information related to:
building the test requirements checklist, operations, simple validated preconditions, test requirements from catalogs, postconditions, catalog organization, an example of integration test requirements, building the test requirements check list, definitions, where and whether a requirement should be added, validated preconditions with combinations of ands and ors, finding clues for sreadhex, variables, preconditions and postconditions, cliched operations, finding clues in the specifications, function calls, the code, validated preconditions using and, validated preconditions using or, variables, another example, a summary of rules for using test requirement catalogs, scanning the code after the specification, assumed preconditions, integration test requirements, finding clues in the code, testing requirements for preconditions, postconditions, and definitions, error guessing, a final example, finding the test requirements for sreadhex, definitions, using the catalog with sreadhex