Warning:
JavaScript is turned OFF. None of the links on this page will work until it is reactivated.
If you need help turning JavaScript On, click here.
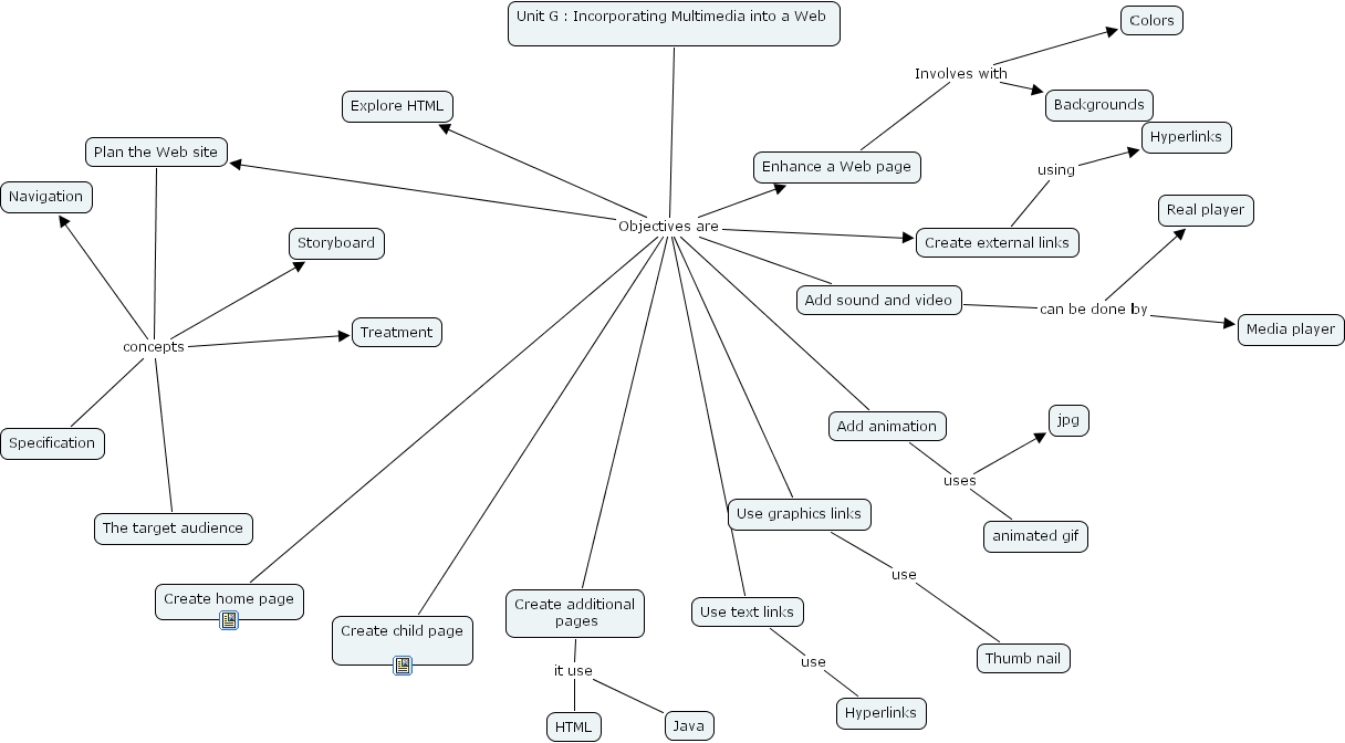
The Concept Map you are trying to access has information related to:
Create additional pages it use Java, Create additional pages it use HTML, Use graphics links use Thumb nail, Use text links use Hyperlinks, Enhance a Web page Involves with Backgrounds, Enhance a Web page Involves with Colors, Add animation uses animated gif, Add animation uses jpg, Add sound and video can be done by Media player, Add sound and video can be done by Real player, Unit G : Incorporating Multimedia into a Web Objectives are Create home page, Unit G : Incorporating Multimedia into a Web Objectives are Plan the Web site, Unit G : Incorporating Multimedia into a Web Objectives are Create external links, Unit G : Incorporating Multimedia into a Web Objectives are Explore HTML, Unit G : Incorporating Multimedia into a Web Objectives are Create child page , Unit G : Incorporating Multimedia into a Web Objectives are Add sound and video, Unit G : Incorporating Multimedia into a Web Objectives are Enhance a Web page, Unit G : Incorporating Multimedia into a Web Objectives are Create additional pages, Unit G : Incorporating Multimedia into a Web Objectives are Use text links, Unit G : Incorporating Multimedia into a Web Objectives are Use graphics links, Unit G : Incorporating Multimedia into a Web Objectives are Add animation, Create external links using Hyperlinks, Plan the Web site concepts The target audience, Plan the Web site concepts Navigation, Plan the Web site concepts Specification, Plan the Web site concepts Treatment, Plan the Web site concepts Storyboard