Warning:
JavaScript is turned OFF. None of the links on this page will work until it is reactivated.
If you need help turning JavaScript On, click here.
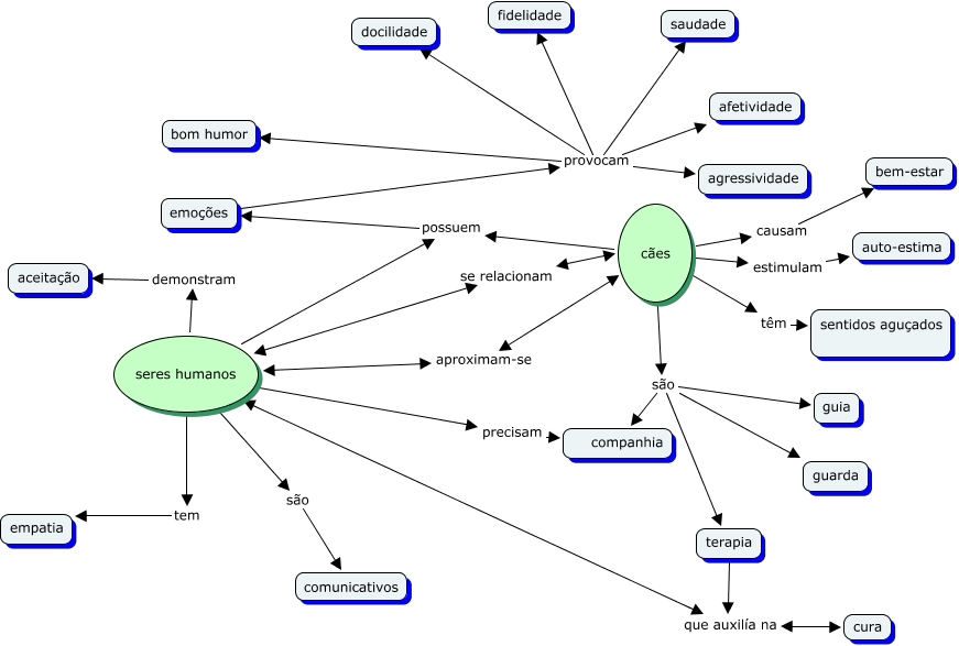
Esse mapa conceitual, produzido no IHMC CmapTools, tem a informação relacionada a: mapa1b Marion, emoções provocam docilidade, cães estimulam auto-estima, terapia que auxilía na seres humanos, emoções provocam agressividade, terapia que auxilía na cura, emoções provocam bom humor, emoções provocam afetividade, cães são companhia, cães causam bem-estar, seres humanos precisam companhia, seres humanos possuem emoções, cães possuem emoções, seres humanos se relacionam cães, seres humanos tem empatia, cães são terapia, cães têm sentidos aguçados, seres humanos demonstram aceitação, emoções provocam fidelidade, cães são guia, emoções provocam saudade