IHMC Public Cmaps (2)

        dloppil
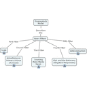
        Propaganda Model

            Advertisers affect programming.cmap
            Dominican Republic.cmap
            Example of Social-Democratic Press in GB post WWII.cmap
            Examples of how the public interest suffers.cmap
            Fifth Filter (Anticommunism).cmap
            First Filter (Scale).cmap
            Fourth Filter (Flak).cmap
            Propaganda Model.cmap
            Propaganda Model Shortcut.alias
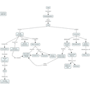
            Right Wing Monitoring.cmap
            Second Filter (Advertising).cmap
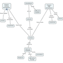
            Sourcing Mass Media News.cmap