Warning:
JavaScript is turned OFF. None of the links on this page will work until it is reactivated.
If you need help turning JavaScript On, click here.
The Concept Map you are trying to access has information related to:
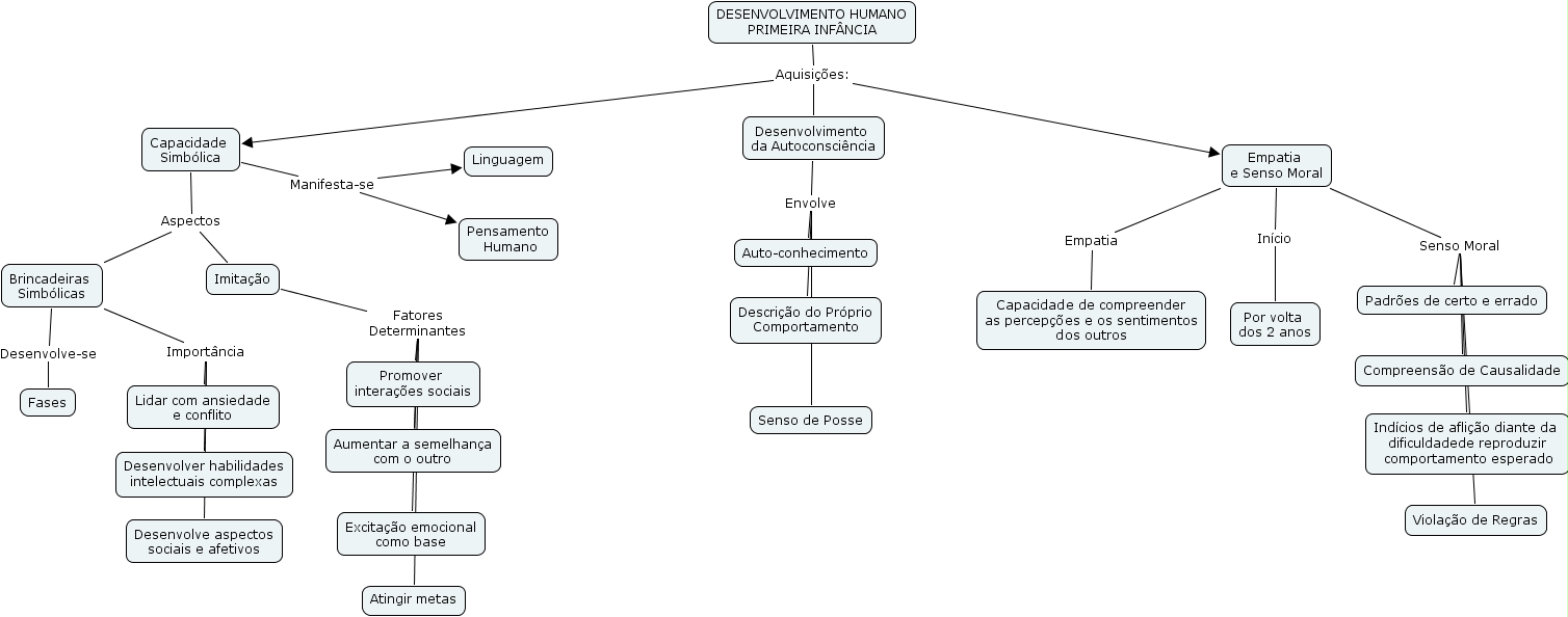
Desenvolvimento da Autoconsci�ncia Envolve Auto-conhecimento, Desenvolvimento da Autoconsci�ncia Envolve Descri��o do Pr�prio Comportamento, Desenvolvimento da Autoconsci�ncia Envolve Senso de Posse, Empatia e Senso Moral In�cio Por volta dos 2 anos, Capacidade Simb�lica Aspectos Brincadeiras Simb�licas, Capacidade Simb�lica Aspectos Imita��o, Brincadeiras Simb�licas Desenvolve-se Fases, Empatia e Senso Moral Senso Moral Padr�es de certo e errado, Empatia e Senso Moral Senso Moral Ind�cios de afli��o diante da dificuldadede reproduzir comportamento esperado, Empatia e Senso Moral Senso Moral Viola��o de Regras, Empatia e Senso Moral Senso Moral Compreens�o de Causalidade, DESENVOLVIMENTO HUMANO PRIMEIRA INF�NCIA Aquisi��es: Desenvolvimento da Autoconsci�ncia, DESENVOLVIMENTO HUMANO PRIMEIRA INF�NCIA Aquisi��es: Empatia e Senso Moral, DESENVOLVIMENTO HUMANO PRIMEIRA INF�NCIA Aquisi��es: Capacidade Simb�lica, Imita��o Fatores Determinantes Excita��o emocional como base, Imita��o Fatores Determinantes Promover intera��es sociais, Imita��o Fatores Determinantes Atingir metas, Imita��o Fatores Determinantes Aumentar a semelhan�a com o outro, Empatia e Senso Moral Empatia Capacidade de compreender as percep��es e os sentimentos dos outros, Brincadeiras Simb�licas Import�ncia Desenvolver habilidades intelectuais complexas, Brincadeiras Simb�licas Import�ncia Lidar com ansiedade e conflito, Brincadeiras Simb�licas Import�ncia Desenvolve aspectos sociais e afetivos, Capacidade Simb�lica Manifesta-se Linguagem, Capacidade Simb�lica Manifesta-se Pensamento Humano