Warning:
JavaScript is turned OFF. None of the links on this page will work until it is reactivated.
If you need help turning JavaScript On, click here.
The Concept Map you are trying to access has information related to:
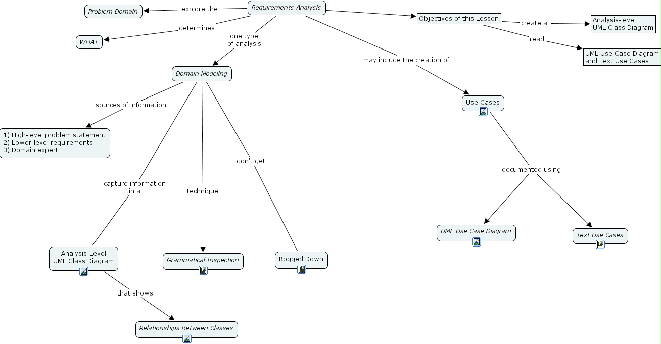
Analysis-Level UML Class Diagram that shows Relationships Between Classes, Requirements Analysis one type of analysis Domain Modeling, Domain Modeling technique Grammatical Inspection, Objectives of this Lesson create a Analysis-level UML Class Diagram, Domain Modeling sources of information 1) High-level problem statement 2) Lower-level requirements 3) Domain expert, Requirements Analysis Objectives of this Lesson create a , Requirements Analysis Objectives of this Lesson read, Objectives of this Lesson read UML Use Case Diagram and Text Use Cases, Requirements Analysis determines WHAT, Domain Modeling capture information in a Analysis-Level UML Class Diagram, Requirements Analysis may include the creation of Use Cases, Requirements Analysis explore the Problem Domain, Use Cases documented using UML Use Case Diagram, Use Cases documented using Text Use Cases, Domain Modeling don't get Bogged Down