Warning:
JavaScript is turned OFF. None of the links on this page will work until it is reactivated.
If you need help turning JavaScript On, click here.
The Concept Map you are trying to access has information related to:
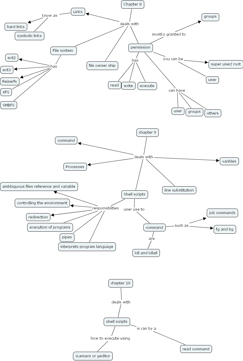
File system has SMBFS, File system has ext3, File system has ext2, File system has XFS, File system has Reiserfs, Chapter 8 deals with Links, Chapter 8 deals with File system , Chapter 8 deals with permission, Chapter 8 deals with file owner ship, permission mostky granted to groups, chapter 10 deals with shell scripts, chapter 9 deals with line substitution, chapter 9 deals with command, chapter 9 deals with Shell scripts, chapter 9 deals with Processes, chapter 9 deals with varibles, command are kill and killall, permission you can be super user/ root, permission you can be user, Shell scripts responsiblities interprets program language, Shell scripts responsiblities ambbiguous files reference and variable, Shell scripts responsiblities controlling the environment, Shell scripts responsiblities pipes, Shell scripts responsiblities execution of programs, Shell scripts responsiblities redirection, permission can have others, permission can have user, permission can have groups, permission has read, permission has write, permission has execute, shell scripts is ran by a read command, Links know as hard links, Links know as symbolic links, command such as job commands, command such as fg and bg, Shell scripts user use to command, shell scripts how to execute using vi,emacs or geditor