Warning:
JavaScript is turned OFF. None of the links on this page will work until it is reactivated.
If you need help turning JavaScript On, click here.
The Concept Map you are trying to access has information related to:
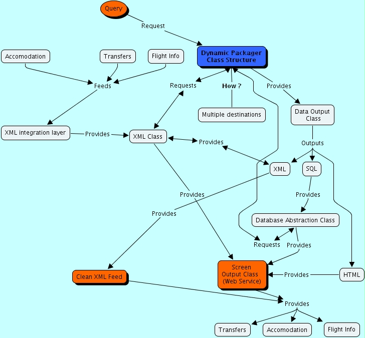
Dynamic Packager Class Structure Provides Data Output Class, Flight Info Feeds XML integration layer, Transfers Feeds XML integration layer, Dynamic Packager Class Structure Requests XML Class, XML integration layer Provides XML Class, XML Class Provides Screen Output Class (Web Service), HTML Provides Screen Output Class (Web Service), Clean XML Feed Provides Transfers, Clean XML Feed Provides Flight Info, Clean XML Feed Provides Accomodation, XML Class Provides XML, Data Output Class Outputs XML, Data Output Class Outputs HTML, Data Output Class Outputs SQL, XML Provides Clean XML Feed, Accomodation Feeds XML integration layer, SQL Provides Database Abstraction Class, Database Abstraction Class Requests Dynamic Packager Class Structure, Database Abstraction Class Provides Screen Output Class (Web Service), Screen Output Class (Web Service) Provides Transfers, Screen Output Class (Web Service) Provides Flight Info, Screen Output Class (Web Service) Provides Accomodation, Dynamic Packager Class Structure How ? Multiple destinations