Warning:
JavaScript is turned OFF. None of the links on this page will work until it is reactivated.
If you need help turning JavaScript On, click here.
The Concept Map you are trying to access has information related to:
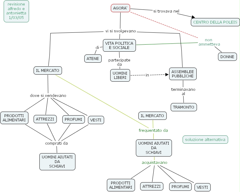
IL MERCATO frequentato da UOMINI AIUTATI DA SCHIAVI, ASSEMBLEE PUBBLICHE terminavano al TRAMONTO, AGORA' si trovava nel CENTRO DELLA POLEIS, AGORA' non ammetteva DONNE, UOMINI LIBERI in ASSEMBLEE PUBBLICHE, PRODOTTI ALIMENTARI comprati da UOMINI AIUTATI DA SCHIAVI, AGORA' vi si svolgevano IL MERCATO, AGORA' vi si svolgevano ASSEMBLEE PUBBLICHE, AGORA' vi si svolgevano VITA POLITICA E SOCIALE, VITA POLITICA E SOCIALE non ammetteva DONNE, IL MERCATO dove si vendevano VESTI, IL MERCATO dove si vendevano ATTREZZI, IL MERCATO dove si vendevano PROFUMI, IL MERCATO dove si vendevano PRODOTTI ALIMENTARI, VITA POLITICA E SOCIALE partecipate da UOMINI LIBERI, VESTI comprati da UOMINI AIUTATI DA SCHIAVI, PROFUMI comprati da UOMINI AIUTATI DA SCHIAVI, UOMINI AIUTATI DA SCHIAVI acquistavano VESTI, UOMINI AIUTATI DA SCHIAVI acquistavano ATTREZZI, UOMINI AIUTATI DA SCHIAVI acquistavano PRODOTTI ALIMENTARI, UOMINI AIUTATI DA SCHIAVI acquistavano PROFUMI, VITA POLITICA E SOCIALE di ATENE, ATTREZZI comprati da UOMINI AIUTATI DA SCHIAVI, IL MERCATO frequentato da UOMINI AIUTATI DA SCHIAVI