Warning:
JavaScript is turned OFF. None of the links on this page will work until it is reactivated.
If you need help turning JavaScript On, click here.
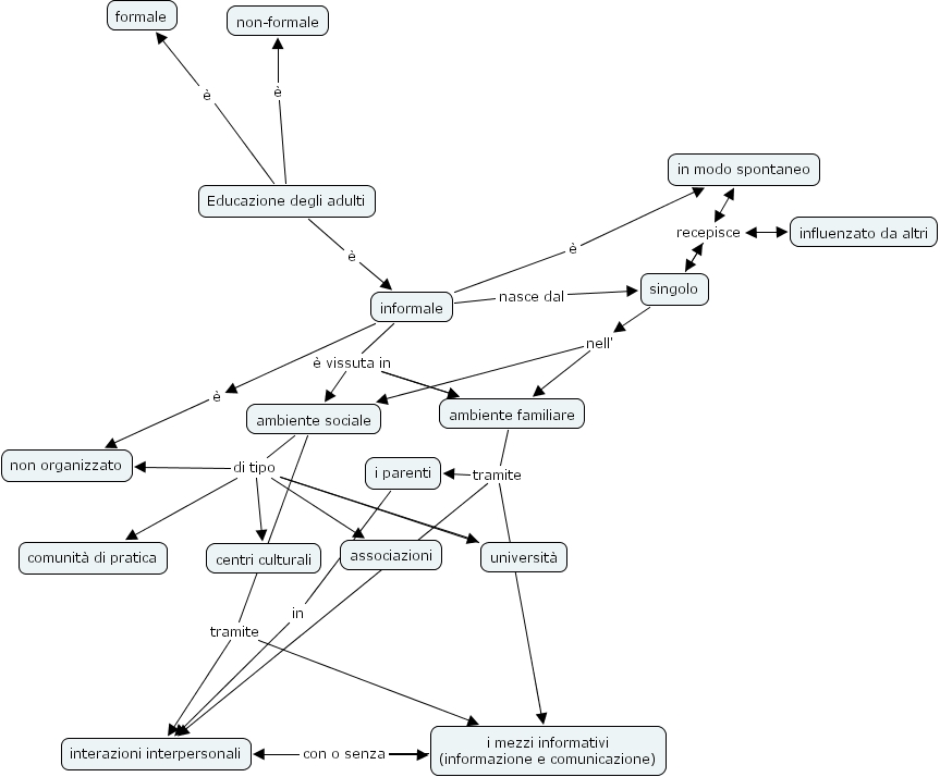
The Concept Map you are trying to access has information related to:
ambiente sociale tramite interazioni interpersonali, ambiente sociale tramite i mezzi informativi (informazione e comunicazione), informale nasce dal singolo, Educazione degli adulti � formale, singolo nell' ambiente familiare, singolo nell' ambiente sociale, informale � in modo spontaneo, singolo recepisce influenzato da altri, singolo recepisce in modo spontaneo, i mezzi informativi (informazione e comunicazione) con o senza interazioni interpersonali, i mezzi informativi (informazione e comunicazione) con o senza ????, informale � vissuta in ambiente familiare, informale � vissuta in ambiente familiare, informale � vissuta in ambiente sociale, Educazione degli adulti � non-formale, i parenti in interazioni interpersonali, informale � non organizzato, ambiente familiare tramite i parenti, ambiente familiare tramite i mezzi informativi (informazione e comunicazione), ambiente familiare tramite interazioni interpersonali, ambiente sociale di tipo non organizzato, ambiente sociale di tipo associazioni, ambiente sociale di tipo centri culturali, ambiente sociale di tipo comunit� di pratica, ambiente sociale di tipo universit�, ambiente sociale di tipo universit�, Educazione degli adulti � informale