Warning:
JavaScript is turned OFF. None of the links on this page will work until it is reactivated.
If you need help turning JavaScript On, click here.
The Concept Map you are trying to access has information related to:
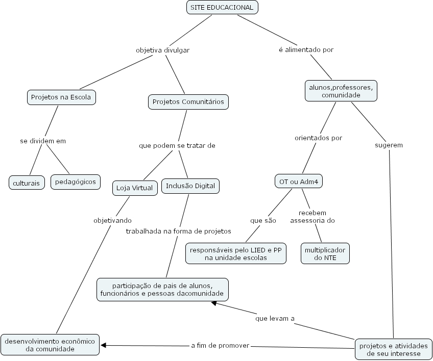
Projetos na Escola se dividem em culturais, Projetos na Escola se dividem em pedag�gicos, SITE EDUCACIONAL � alimentado por alunos,professores, comunidade, Loja Virtual objetivando desenvolvimento econ�mico da comunidade, alunos,professores, comunidade sugerem projetos e atividades de seu interesse, alunos,professores, comunidade orientados por OT ou Adm4, SITE EDUCACIONAL objetiva divulgar Projetos na Escola, SITE EDUCACIONAL objetiva divulgar Projetos Comunit�rios, projetos e atividades de seu interesse que levam a participa��o de pais de alunos, funcion�rios e pessoas dacomunidade, projetos e atividades de seu interesse a fim de promover desenvolvimento econ�mico da comunidade, Projetos Comunit�rios que podem se tratar de Loja Virtual, Projetos Comunit�rios que podem se tratar de Inclus�o Digital, OT ou Adm4 recebem assessoria do multiplicador do NTE, Inclus�o Digital trabalhada na forma de projetos participa��o de pais de alunos, funcion�rios e pessoas dacomunidade, OT ou Adm4 que s�o respons�veis pelo LIED e PP na unidade escolas