Warning:
JavaScript is turned OFF. None of the links on this page will work until it is reactivated.
If you need help turning JavaScript On, click here.
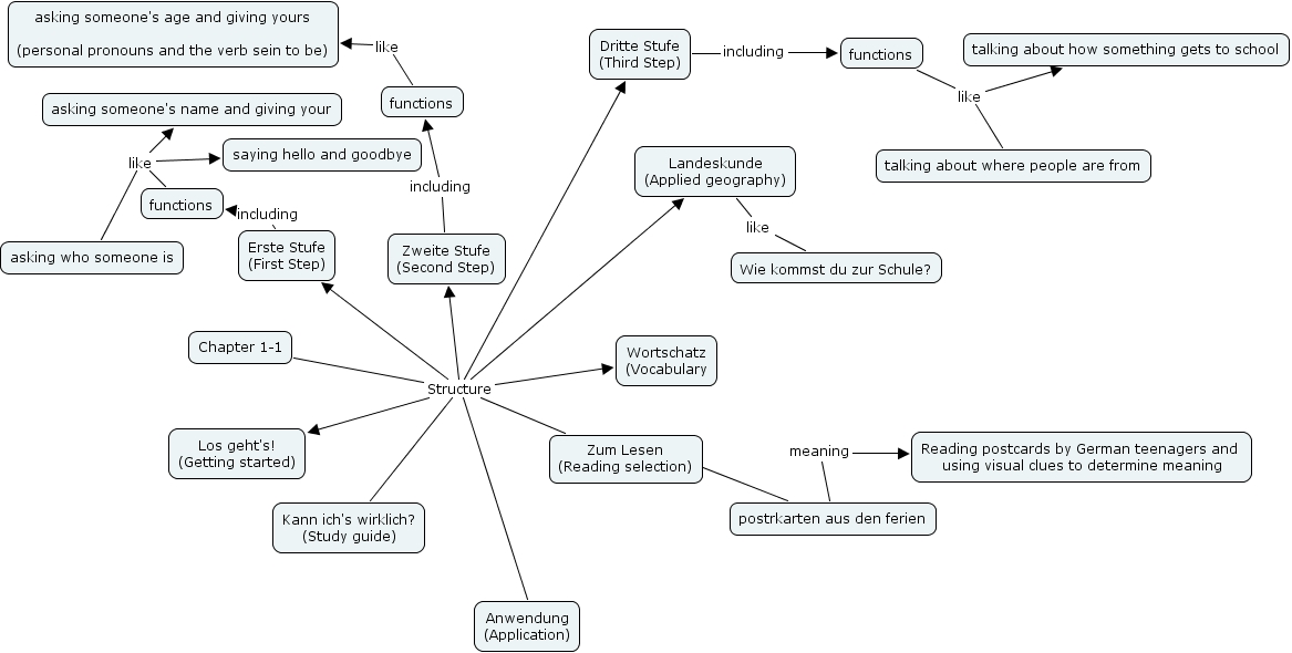
The Concept Map you are trying to access has information related to:
Untitled, Chapter 1-1 Structure Los geht's! (Getting started), Zweite Stufe (Second Step) including functions, Chapter 1-1 Structure Zweite Stufe (Second Step), Chapter 1-1 Structure Zum Lesen (Reading selection), Chapter 1-1 Structure Erste Stufe (First Step), Chapter 1-1 Structure Anwendung (Application), Chapter 1-1 Structure Dritte Stufe (Third Step), functions like asking someone's age and giving yours (personal pronouns and the verb sein to be), Erste Stufe (First Step) including functions, Chapter 1-1 Structure Landeskunde (Applied geography)