Warning:
JavaScript is turned OFF. None of the links on this page will work until it is reactivated.
If you need help turning JavaScript On, click here.
The Concept Map you are trying to access has information related to:
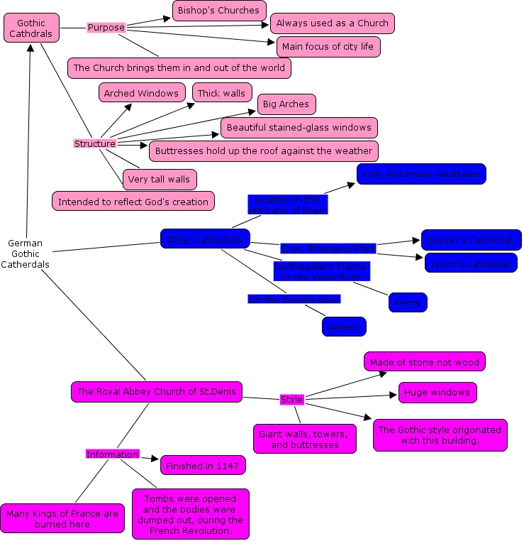
German Gothic Cathedrals, Gothic Cathdrals Structure Buttresses hold up the roof against the weather, The Royal Abbey Church of St.Denis Information Tombs were opened and the bodies were dumped out, during the French Revolution., Other Cathedrals German Gothic Catherdals Gothic Cathdrals, Gothic Cathdrals Structure Very tall walls, Other Cathedrals Trier, Rheinland Pfalz Speyer's Cathedral, Gothic Cathdrals Structure Intended to reflect God's creation, The Royal Abbey Church of St.Denis Style Made of stone not wood, Gothic Cathdrals Purpose Main focus of city life, Other Cathedrals German Gothic Catherdals Gothic Cathdrals, Other Cathedrals German Gothic Catherdals The Royal Abbey Church of St.Denis