Warning:
JavaScript is turned OFF. None of the links on this page will work until it is reactivated.
If you need help turning JavaScript On, click here.
The Concept Map you are trying to access has information related to:
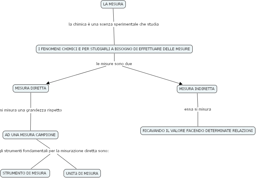
MISURA DIRETTA si misura una grandezza rispetto AD UNA MISURA CAMPIONE, LA MISURA la chimica � una scenza sperimentale che studia I FENOMENI CHIMICI E PER STUDIARLI A BISOGNO DI EFFETTUARE DELLE MISURE, I FENOMENI CHIMICI E PER STUDIARLI A BISOGNO DI EFFETTUARE DELLE MISURE le misure sono due MISURA DIRETTA, I FENOMENI CHIMICI E PER STUDIARLI A BISOGNO DI EFFETTUARE DELLE MISURE le misure sono due MISURA INDIRETTA, AD UNA MISURA CAMPIONE gli strumenti fondamentali per la misurazione diretta sono: UNIT� DI MISURA, AD UNA MISURA CAMPIONE gli strumenti fondamentali per la misurazione diretta sono: STRUMENTO DI MISURA , MISURA INDIRETTA essa si misura RICAVANDO IL VALORE FACENDO DETERMINATE RELAZIONI