Warning:
JavaScript is turned OFF. None of the links on this page will work until it is reactivated.
If you need help turning JavaScript On, click here.
The Concept Map you are trying to access has information related to:
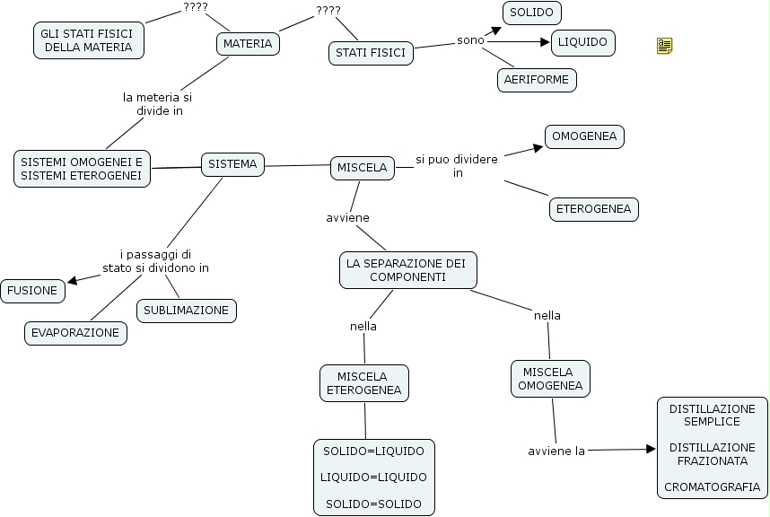
SISTEMI OMOGENEI E SISTEMI ETEROGENEI ???? SISTEMA, MISCELA si puo dividere in OMOGENEA, MISCELA si puo dividere in ETEROGENEA, STATI FISICI sono AERIFORME, STATI FISICI sono LIQUIDO, STATI FISICI sono SOLIDO, LA SEPARAZIONE DEI COMPONENTI nella MISCELA OMOGENEA, MISCELA avviene LA SEPARAZIONE DEI COMPONENTI, GLI STATI FISICI DELLA MATERIA ???? MATERIA, MATERIA la meteria si divide in SISTEMI OMOGENEI E SISTEMI ETEROGENEI, SISTEMA i passaggi di stato si dividono in FUSIONE, SISTEMA i passaggi di stato si dividono in SUBLIMAZIONE, SISTEMA i passaggi di stato si dividono in EVAPORAZIONE, LA SEPARAZIONE DEI COMPONENTI nella MISCELA ETEROGENEA, MATERIA ???? STATI FISICI, MISCELA OMOGENEA avviene la DISTILLAZIONE SEMPLICE DISTILLAZIONE FRAZIONATA CROMATOGRAFIA, SISTEMI OMOGENEI E SISTEMI ETEROGENEI ???? MISCELA, MISCELA ETEROGENEA ???? SOLIDO=LIQUIDO LIQUIDO=LIQUIDO SOLIDO=SOLIDO