Warning:
JavaScript is turned OFF. None of the links on this page will work until it is reactivated.
If you need help turning JavaScript On, click here.
The Concept Map you are trying to access has information related to:
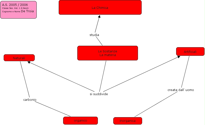
La Chimica, Le Sostanze La materia studia La Chimica, Naturali carbonio organico, Artificiali creata dall' uomo inorganica, Le Sostanze La materia si suddivide Artificiali, Le Sostanze La materia si suddivide Naturali