Warning:
JavaScript is turned OFF. None of the links on this page will work until it is reactivated.
If you need help turning JavaScript On, click here.
The Concept Map you are trying to access has information related to:
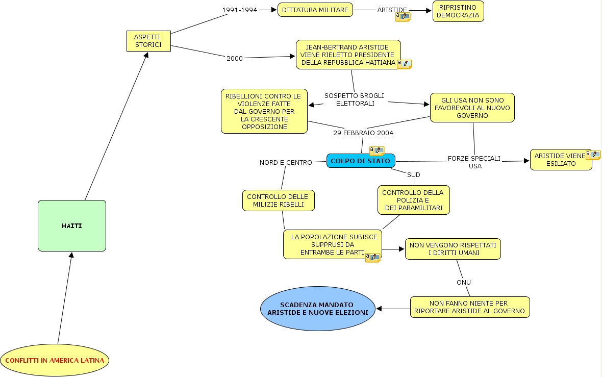
HAITI, HAITI ASPETTI STORICI, COLPO DI STATO SUD CONTROLLO DELLA POLIZIA E DEI PARAMILITARI, DITTATURA MILITARE ARISTIDE RIPRISTINO DEMOCRAZIA, GLI USA NON SONO FAVOREVOLI AL NUOVO GOVERNO 29 FEBBRAIO 2004 COLPO DI STATO, NON VENGONO RISPETTATI I DIRITTI UMANI ONU NON FANNO NIENTE PER RIPORTARE ARISTIDE AL GOVERNO, CONFLITTI IN AMERICA LATINA HAITI, COLPO DI STATO FORZE SPECIALI USA ARISTIDE VIENE ESILIATO, RIBELLIONI CONTRO LE VIOLENZE FATTE DAL GOVERNO PER LA CRESCENTE OPPOSIZIONE 29 FEBBRAIO 2004 COLPO DI STATO, ASPETTI STORICI 1991-1994 DITTATURA MILITARE, NON FANNO NIENTE PER RIPORTARE ARISTIDE AL GOVERNO SCADENZA MANDATO ARISTIDE E NUOVE ELEZIONI