Warning:
JavaScript is turned OFF. None of the links on this page will work until it is reactivated.
If you need help turning JavaScript On, click here.
The Concept Map you are trying to access has information related to:
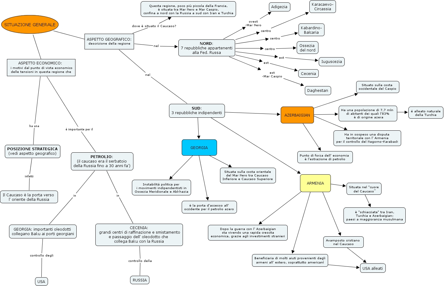
caucaso geo filo, NORD: 7 repubbliche appartenenti alla Fed. Russa est Iuguscezia, Avamposto cristiano nel Caucaso ???? USA alleati, ASPETTO ECONOMICO: i motivi dal punto di vista economico delle tensioni in questa regione che è importante per il PETROLIO: (il caucaso era il serbatoio della Russia fino a 30 anni fa'), ARMENIA ???? Beneficiaria di molti aiuti provenienti dagli armeni all' estero, soprattutto americani, CECENIA: grandi centri di raffinazione e smistamento e passaggio dell' oleodotto che collega Baku con la Russia controllo della RUSSIA, PETROLIO: (il caucaso era il serbatoio della Russia fino a 30 anni fa') in GEORGIA: importanti oleodotti collegano Baku ai porti georgiani, ARMENIA ???? Dopo la guerra con l' Azerbaigian sta vivendo una rapida crescita economica, grazie agli investimenti stranieri, NORD: 7 repubbliche appartenenti alla Fed. Russa ovest -Mar Nero Adigezia, POSIZIONE STRATEGICA (vedi aspetto geografico) infatti Il Caucaso è la porta verso l' oriente della Russia, ASPETTO ECONOMICO: i motivi dal punto di vista economico delle tensioni in questa regione che ha una POSIZIONE STRATEGICA (vedi aspetto geografico)