Warning:
JavaScript is turned OFF. None of the links on this page will work until it is reactivated.
If you need help turning JavaScript On, click here.
The Concept Map you are trying to access has information related to:
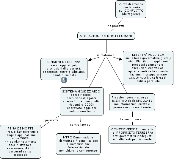
Diritti umani Burundi Filippo, SISTEMA GIUDIZIARIO senza risorse, corruzione dilagante scarsa formazione giudici Novembre 2003: approvata legge per velocizzare tempi permette PENA DI MORTE il Pres. Ndayizeye vuole amplia applicazione anno 2003: 44 condanne a morte 553 in attesa di esecuzione, 4788 carcerati senza processo, VIOLAZIONI dei DIRITTI UMANI in materia di LIBERTA' POLITICA sia le forze governative (Tutsi) sia il FNL (Hutu) applicano processi sommarie e esecuzioni capitali ad appartenenti della opposta fazione; il gruppo armato CNDD-FDD è una forza di polizia parallela, Pressioni governative per il RIENTRO degli SFOLLATI ma informazioni errate e promesse non mantenute hanno provocato CONTROVERSIE in materia di PROPRIETà TERRIERA; enti governativi inadeguati e inefficienti per risolverle, VIOLAZIONI dei DIRITTI UMANI in materia di Pressioni governative per il RIENTRO degli SFOLLATI ma informazioni errate e promesse non mantenute, SISTEMA GIUDIZIARIO senza risorse, corruzione dilagante scarsa formazione giudici Novembre 2003: approvata legge per velocizzare tempi controllato da NTRC Commissione di Verità e Riconciliazione + Commissione Internazionale non chiare le competenze, Punto di attacco con la parte sul CONFLITTO (da togliere) ha prodotto VIOLAZIONI dei DIRITTI UMANI, VIOLAZIONI dei DIRITTI UMANI in materia di CRIMINI DI GUERRA saccheggi, stupri, distruzioni di proprietà, esecuzioni extra-giudiziarie, bambini soldato, VIOLAZIONI dei DIRITTI UMANI in materia di SISTEMA GIUDIZIARIO senza risorse, corruzione dilagante scarsa formazione giudici Novembre 2003: approvata legge per velocizzare tempi