Warning:
JavaScript is turned OFF. None of the links on this page will work until it is reactivated.
If you need help turning JavaScript On, click here.
The Concept Map you are trying to access has information related to:
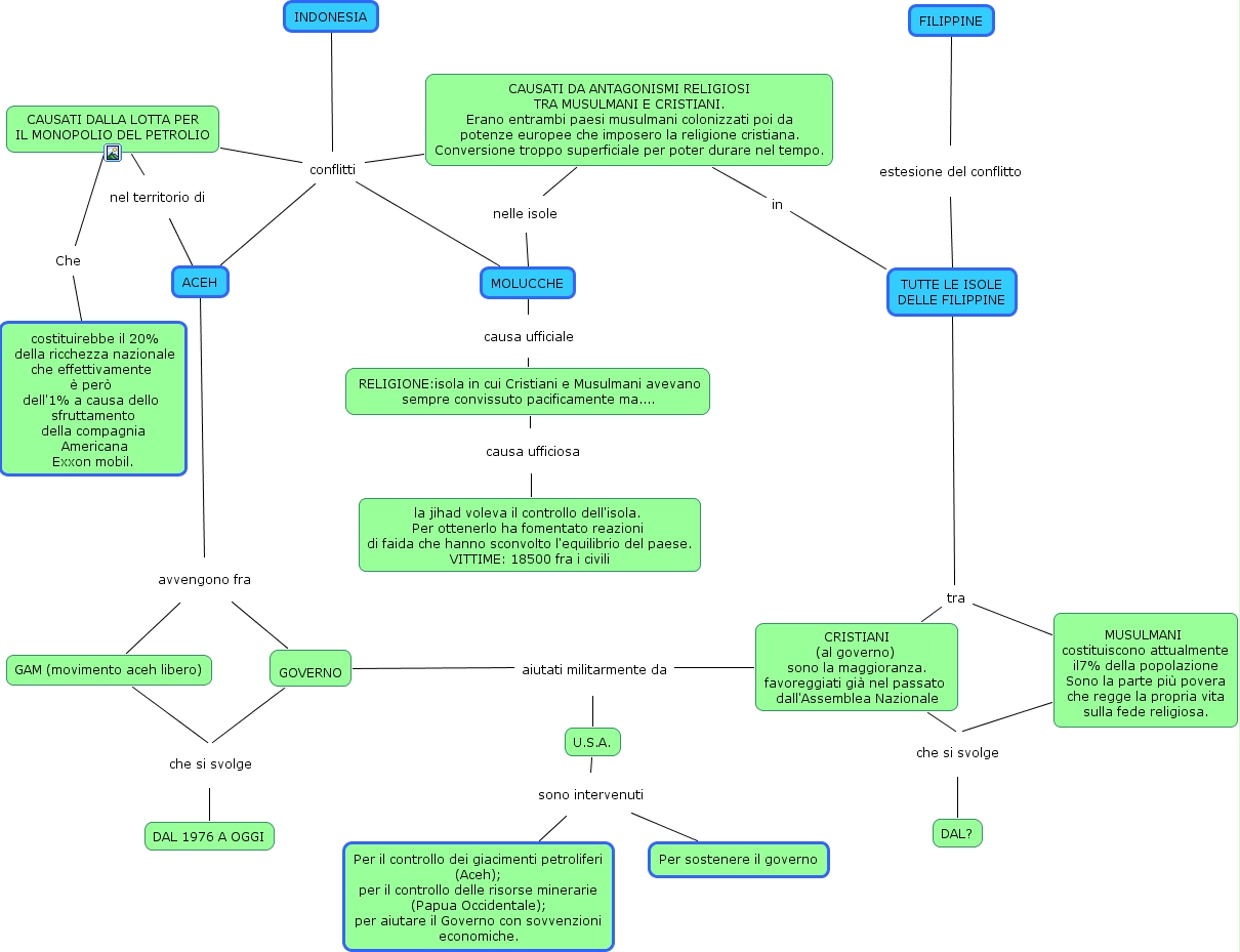
Vale Ila, RELIGIONE:isola in cui Cristiani e Musulmani avevano sempre convissuto pacificamente ma.... causa ufficiosa la jihad voleva il controllo dell'isola. Per ottenerlo ha fomentato reazioni di faida che hanno sconvolto l'equilibrio del paese. VITTIME: 18500 fra i civili, U.S.A. sono intervenuti Per sostenere il governo, INDONESIA conflitti MOLUCCHE, FILIPPINE estesione del conflitto TUTTE LE ISOLE DELLE FILIPPINE, CAUSATI DALLA LOTTA PER IL MONOPOLIO DEL PETROLIO nel territorio di ACEH, CRISTIANI (al governo) sono la maggioranza. favoreggiati già nel passato dall'Assemblea Nazionale che si svolge DAL?, MUSULMANI costituiscono attualmente il7% della popolazione Sono la parte più povera che regge la propria vita sulla fede religiosa. che si svolge DAL?, CAUSATI DA ANTAGONISMI RELIGIOSI TRA MUSULMANI E CRISTIANI. Erano entrambi paesi musulmani colonizzati poi da potenze europee che imposero la religione cristiana. Conversione troppo superficiale per poter durare nel tempo. in TUTTE LE ISOLE DELLE FILIPPINE, TUTTE LE ISOLE DELLE FILIPPINE tra CRISTIANI (al governo) sono la maggioranza. favoreggiati già nel passato dall'Assemblea Nazionale, CRISTIANI (al governo) sono la maggioranza. favoreggiati già nel passato dall'Assemblea Nazionale aiutati militarmente da U.S.A.