Warning:
JavaScript is turned OFF. None of the links on this page will work until it is reactivated.
If you need help turning JavaScript On, click here.
The Concept Map you are trying to access has information related to:
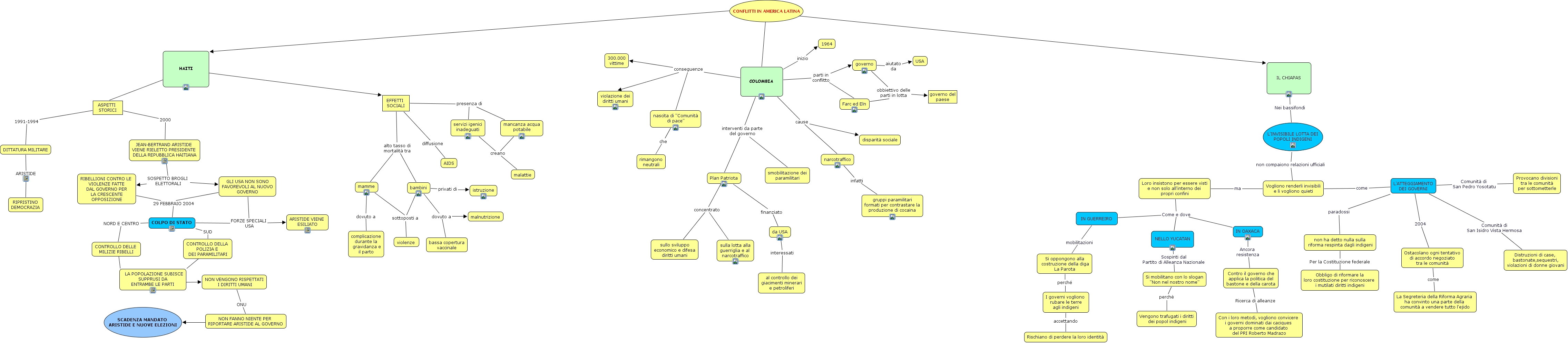
MAPPA FINALE, EFFETTI SOCIALI diffusione AIDS, mamme sottoposti a violenze, L'ATTEGGIAMENTO DEI GOVERNI 2004 Ostacolano ogni tentativo di accordo negoziato tra le comunità, EFFETTI SOCIALI diffusione AIDS, mamme dovuto a complicazione durante la gravidanza e il parto, nascita di "Comunità di pace" che rimangono neutrali, Loro insistono per essere visti e non solo all'interno dei propri confini Come e dove NELLO YUCATAN, NON FANNO NIENTE PER RIPORTARE ARISTIDE AL GOVERNO SCADENZA MANDATO ARISTIDE E NUOVE ELEZIONI, Loro insistono per essere visti e non solo all'interno dei propri confini Come e dove IN OAXACA, Contro il governo che applica la politica del bastone e della carota Ricerca di alleanze Con i loro metodi, vogliono convicere i governi dominati dai caciques a proporre come candidato del PRI Roberto Madrazo