Warning:
JavaScript is turned OFF. None of the links on this page will work until it is reactivated.
If you need help turning JavaScript On, click here.
The Concept Map you are trying to access has information related to:
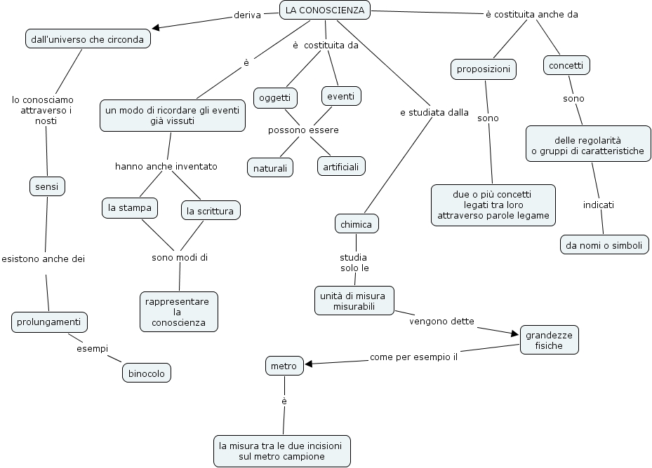
mele 1c_Conoscenza, la scrittura sono modi di rappresentare la conoscienza, oggetti possono essere artificiali, eventi possono essere naturali, LA CONOSCIENZA deriva dall'universo che circonda, un modo di ricordare gli eventi già vissuti hanno anche inventato la stampa, concetti sono delle regolarità o gruppi di caratteristiche, dall'universo che circonda lo conosciamo attraverso i nosti sensi, LA CONOSCIENZA è costituita da oggetti, sensi esistono anche dei prolungamenti, proposizioni sono due o più concetti legati tra loro attraverso parole legame