Warning:
JavaScript is turned OFF. None of the links on this page will work until it is reactivated.
If you need help turning JavaScript On, click here.
The Concept Map you are trying to access has information related to:
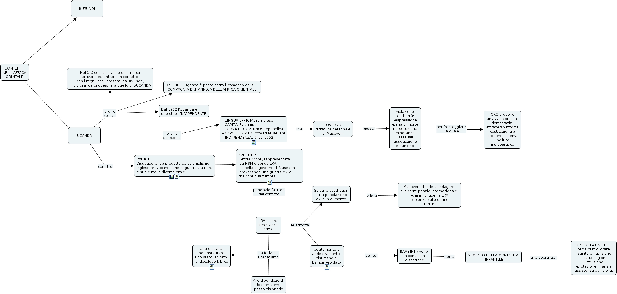
Gruppo 4 Unito ma incompleto(solouganda), AUMENTO DELLA MORTALITA' INFANTILE una speranza: RISPOSTA UNICEF: cerca di migliorare -sanità e nutrizione -acqua e igiene -istruzione -protezione infanzia -assistenza agli sfollati, - LINGUA UFFICIALE: inglese - CAPITALE: Kampala - FORMA DI GOVERNO: Repubblica - CAPO DI STATO: Yoweri Museveni - INDIPENDENZA: 9-10-1962 ma GOVERNO: dittatura personale di Museveni, Stragi e saccheggi sulla popolazione civile in aumento allora Museveni chiede di indagare alla corte penale internazionale: -crimini di guerra LRA -violenza sulle donne -tortura, AUMENTO DELLA MORTALITA' INFANTILE una speranza: RISPOSTA UNICEF: cerca di migliorare -sanità e nutrizione -acqua e igiene -istruzione -protezione infanzia -assistenza agli sfollati, LRA: "Lord Resistance Army" la follia e il fanatismo Una crociata per instaurare uno stato ispirato al decalogo biblico, SVILUPPI: L'etnia Acholi, rappresentata da HSM e poi da LRA, si ribella al governo di Museveni provocando una guerra civile che continua tutt'ora. principale fautore del conflitto LRA: "Lord Resistance Army", CONFLITTI NELL' AFRICA ORINTALE in BURUNDI, UGANDA profilo storico Nel XIX sec. gli arabi e gli europei arrivano ed entrano in contatto con i regni locali presenti dal XVI sec.; il più grande di questi era quello di BUGANDA, UGANDA conflitto RADICI: Disuguaglianze prodotte da colonialismo inglese provocano serie di guerre tra nord e sud e tra le diverse etnie., LRA: "Lord Resistance Army" la follia e il fanatismo Una crociata per instaurare uno stato ispirato al decalogo biblico