Warning:
JavaScript is turned OFF. None of the links on this page will work until it is reactivated.
If you need help turning JavaScript On, click here.
The Concept Map you are trying to access has information related to:
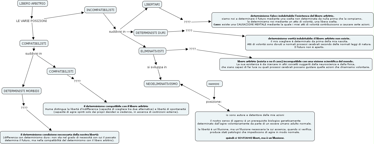
LIBERO ARBITRIO - NANNINI (gruppo 1), COMPATIBILISTI ???? il determinismo compatibile con il libero arbitrio Hume distingue la libertà d’indifferenza (capacità di scegliere tra due alternative) e libertà di spontaneità (capacità di agire spinti solo dai propri desideri e credenze, in assenza di costrizioni esterne)., DETERMINISTI DURI ???? determinismo verità indubitabile: il libero arbitrio non esiste. il mio scegliere è determinato da prima della mia nascita. Atti di volontà sono dovuti a normali processi cerebrali secondo delle normali leggi di natura. Il futuro non è aperto., LIBERO ARBITRIO LE VARIE POSIZIONI COMPATIBILISTI, INCOMPATIBILISTI suddivisi in DETERMINISTI DURI, NANNINI posizione: NEOELIMINATIVISMO, LIBERTARI ???? determinismo falso: indubitabile l’esistenza del libero arbitrio. siamo noi a determinare il futuro mediante una scelta non determinata da nulla prima che la compiamo, la determiniamo noi mediante un atto di volontà, una libera scelta. Caso: esiste una CAUSAZIONE MENTALE mediante la quale i miei atti di volontà contribuiscono a causare certe azioni., COMPATIBILISTI suddivisi in DETERMINISTI MORBIDI, COMPATIBILISTI suddivisi in COMPATIBILISTI, NANNINI posizione: io sono autore e detentore delle mie azioni il nostro senso di agency é un prerequisito biologico geneticamente determinato dall’agire volontariamente da parte di un essere umano adulto normale. la libertà è un’illusione, ma un’illusione necessaria la cui assenza, quando si verifica, produce stati patologici che impediscono di agire in modo normale. quindi ci SENTIAMO liberi, ma è un’illusione., NANNINI posizione: NEOELIMINATIVISMO