Warning:
JavaScript is turned OFF. None of the links on this page will work until it is reactivated.
If you need help turning JavaScript On, click here.
The Concept Map you are trying to access has information related to:
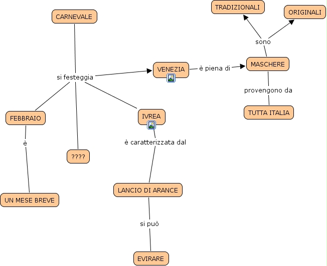
Carnevale per tutti, FEBBRAIO è UN MESE BREVE, MASCHERE sono ORIGINALI, MASCHERE sono TRADIZIONALI, IVREA è caratterizzata dal LANCIO DI ARANCE, CARNEVALE si festeggia VENEZIA, CARNEVALE si festeggia FEBBRAIO, MASCHERE provengono da TUTTA ITALIA, CARNEVALE si festeggia IVREA, CARNEVALE si festeggia IVREA, LANCIO DI ARANCE si può EVIRARE