Warning:
JavaScript is turned OFF. None of the links on this page will work until it is reactivated.
If you need help turning JavaScript On, click here.
The Concept Map you are trying to access has information related to:
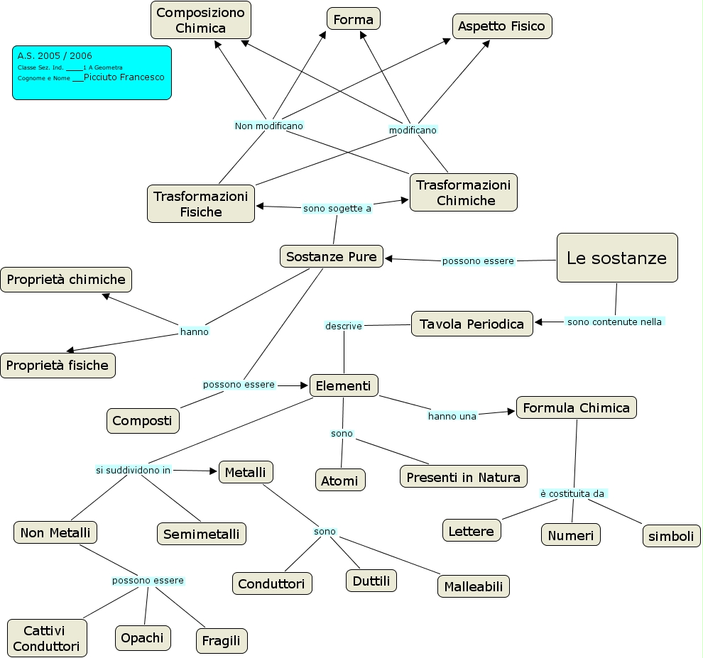
Capitolo 2, Elementi si suddividono in Semimetalli, Non Metalli possono essere Opachi, Le sostanze sono contenute nella Tavola Periodica, Elementi si suddividono in Non Metalli, Elementi si suddividono in Semimetalli, Elementi sono Atomi, Sostanze Pure hanno Proprietà chimiche, Metalli sono Malleabili, Trasformazioni Chimiche modificano Aspetto Fisico, Sostanze Pure hanno Proprietà fisiche