Warning:
JavaScript is turned OFF. None of the links on this page will work until it is reactivated.
If you need help turning JavaScript On, click here.
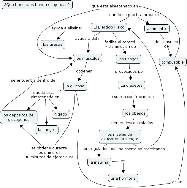
The Concept Map you are trying to access has information related to:
ejercicios, la glucosa es un combustible, los musculos obtienen la glucosa, los obesos tienen descontrolados los niveles de azucar en la sangre, aunmento del consumo de combustible, El Ejercicio Físico ayuda a eliminar las grasas, los niveles de azucar en la sangre son regulados por la insulina, La diabetes la sufren con frecuencia los obesos, los depósitos de glucógenos se encuentra dentro de los musculos, la glucosa puede estar almacenada en la sangre, los niveles de azucar en la sangre se controlan practicando El Ejercicio Físico