Warning:
JavaScript is turned OFF. None of the links on this page will work until it is reactivated.
If you need help turning JavaScript On, click here.
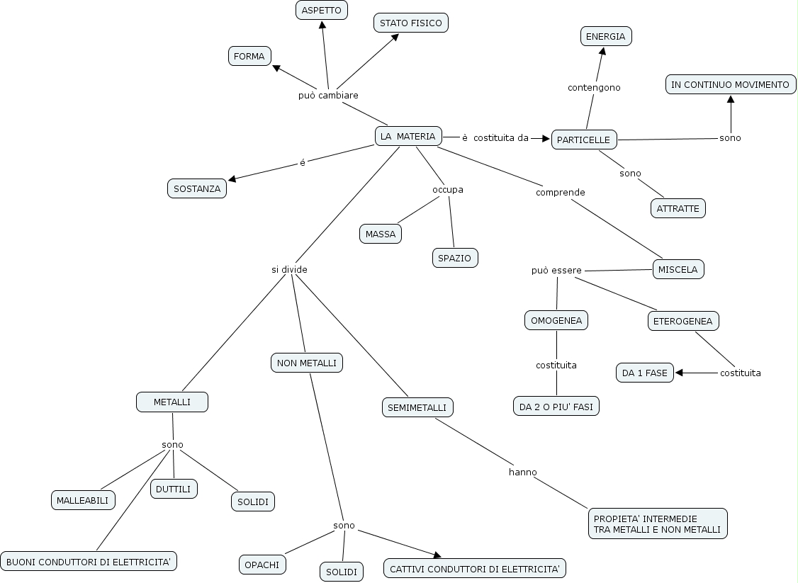
The Concept Map you are trying to access has information related to:
LE SOSTANZE, ETEROGENEA costituita DA 1 FASE, LA MATERIA occupa MASSA, OMOGENEA costituita DA 2 O PIU' FASI, LA MATERIA é SOSTANZA, LA MATERIA comprende MISCELA, METALLI sono BUONI CONDUTTORI DI ELETTRICITA', NON METALLI sono CATTIVI CONDUTTORI DI ELETTRICITA', METALLI sono DUTTILI, LA MATERIA può cambiare ASPETTO, NON METALLI sono OPACHI