Warning:
JavaScript is turned OFF. None of the links on this page will work until it is reactivated.
If you need help turning JavaScript On, click here.
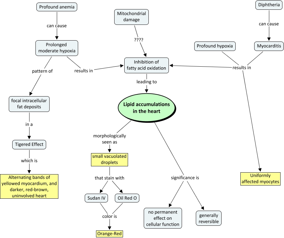
The Concept Map you are trying to access has information related to:
Myocardial Fatty Deposits, Myocarditis results in Inhibition of fatty acid oxidation, Lipid accumulations in the heart morphologically seen as small vacuolated droplets, Inhibition of fatty acid oxidation leading to Lipid accumulations in the heart, Lipid accumulations in the heart significance is generally reversible, Prolonged moderate hypoxia results in Inhibition of fatty acid oxidation, Profound anemia can cause Prolonged moderate hypoxia, Oil Red O color is Orange-Red, Diphtheria can cause Myocarditis, small vacuolated droplets that stain with Oil Red O, Profound hypoxia results in Inhibition of fatty acid oxidation