Warning:
JavaScript is turned OFF. None of the links on this page will work until it is reactivated.
If you need help turning JavaScript On, click here.
The Concept Map you are trying to access has information related to:
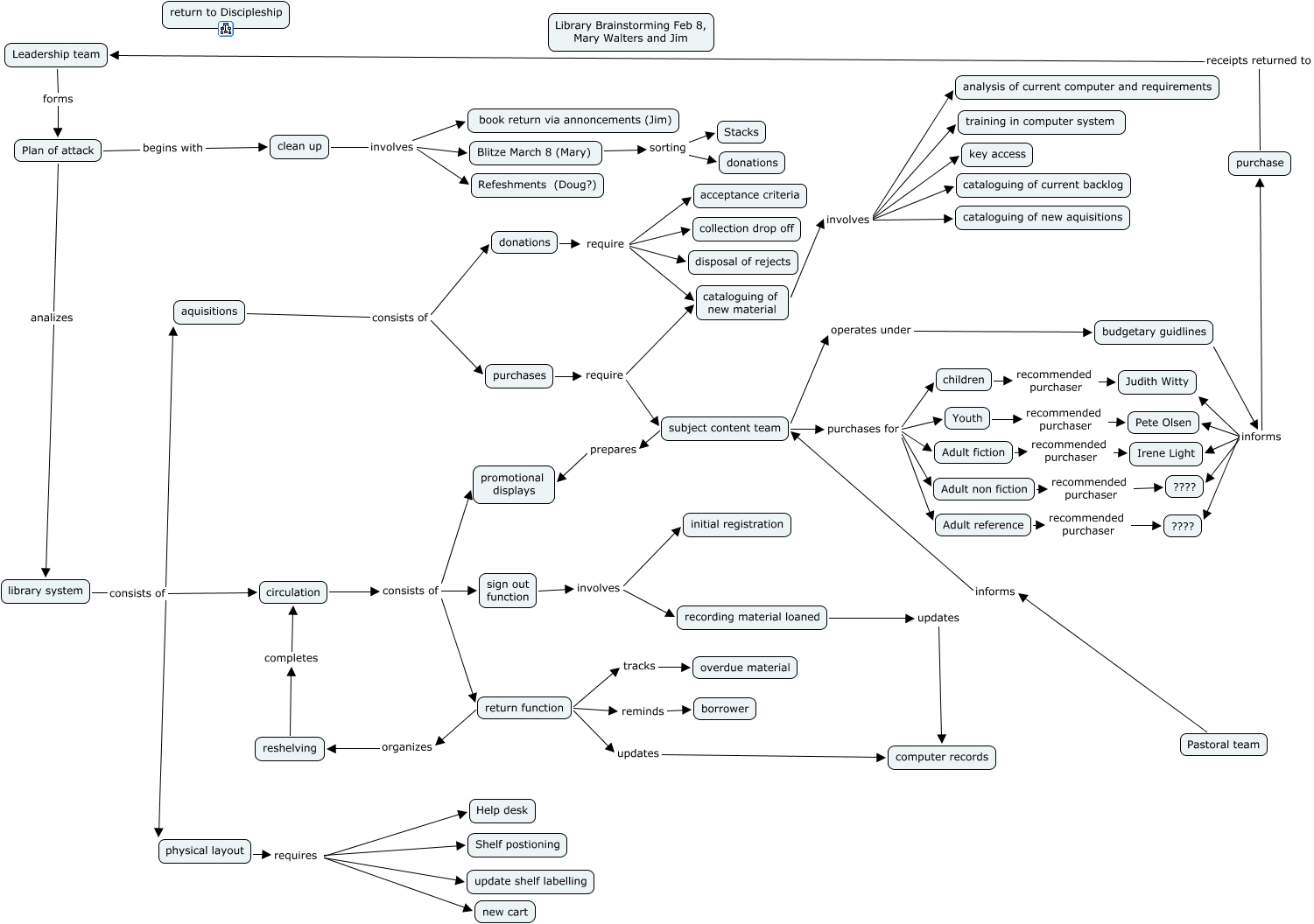
Library system, clean up involves book return via annoncements (Jim), sign out function involves recording material loaned, cataloguing of new material involves analysis of current computer and requirements, return function updates computer records, donations require collection drop off, Plan of attack analizes library system, cataloguing of new material involves cataloguing of new aquisitions, reshelving completes circulation, return function reminds borrower, cataloguing of new material involves training in computer system