Warning:
JavaScript is turned OFF. None of the links on this page will work until it is reactivated.
If you need help turning JavaScript On, click here.
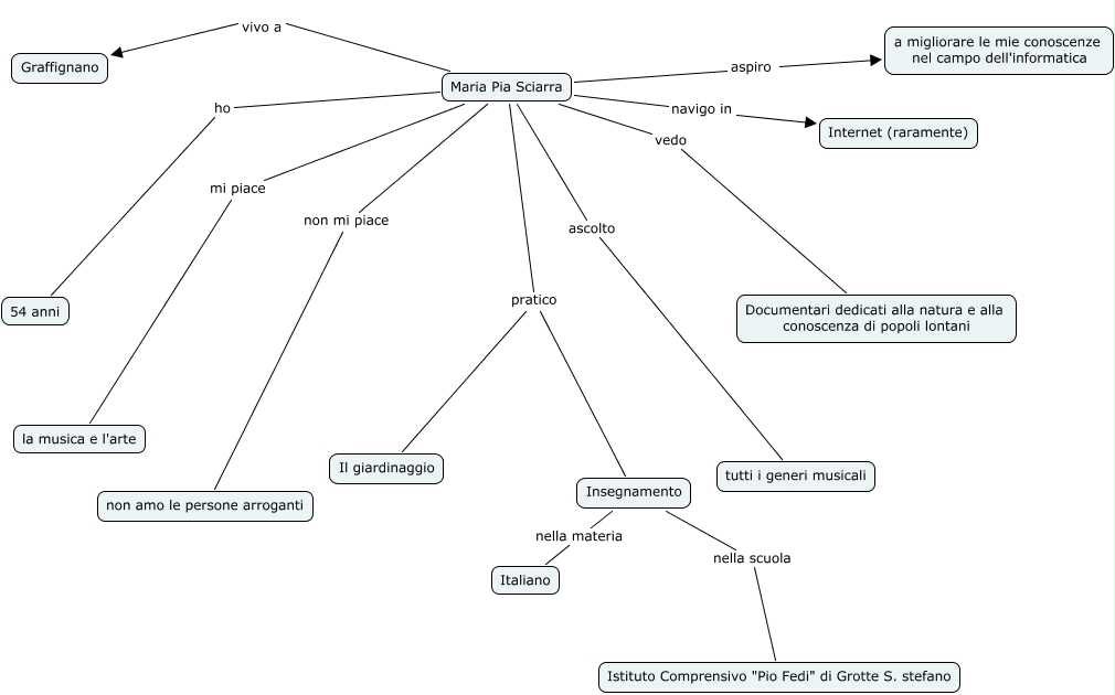
The Concept Map you are trying to access has information related to:
la mia prima mappa (presentazione), Maria Pia Sciarra ho 54 anni, Maria Pia Sciarra vivo a Graffignano, Insegnamento nella scuola Istituto Comprensivo "Pio Fedi" di Grotte S. stefano, Maria Pia Sciarra ascolto tutti i generi musicali, Maria Pia Sciarra mi piace la musica e l'arte, Maria Pia Sciarra pratico Il giardinaggio, Insegnamento nella materia Italiano, Maria Pia Sciarra navigo in Internet (raramente), Maria Pia Sciarra aspiro a migliorare le mie conoscenze nel campo dell'informatica, Maria Pia Sciarra non mi piace non amo le persone arroganti