Warning:
JavaScript is turned OFF. None of the links on this page will work until it is reactivated.
If you need help turning JavaScript On, click here.
The Concept Map you are trying to access has information related to:
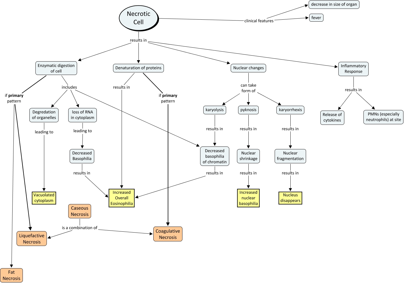
Necrotic Cells, loss of RNA in cytoplasm leading to Decreased Basophilia, Necrotic Cell clinical features decrease in size of organ, Enzymatic digestion of cell includes loss of RNA in cytoplasm, Nuclear changes can take form of karyolysis, Denaturation of proteins results in Increased Overall Eosinophilia, Nuclear fragmentation results in Nucleus disappears, Enzymatic digestion of cell includes Degredation of organelles, Caseous Necrosis is a combination of Liquefactive Necrosis, Necrotic Cell results in Nuclear changes, Inflammatory Response results in PMNs (especially neutrophils) at site